mksports -高考理综试题" />
文综试题
数学试题
理综试题
英语试题
语文试题
考题汇总
mksports -
>
>
河北高考
>
河北高考试题
>
河北理综试题
>
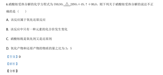
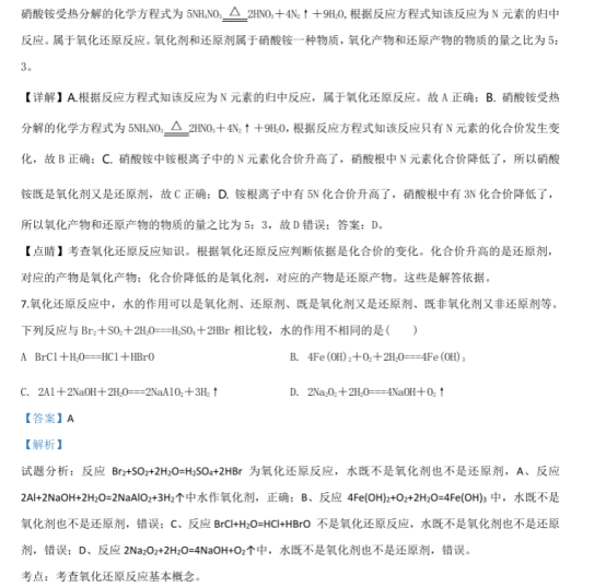
2021河北衡水高考押题冲刺模拟化学试卷【含答案】
时间:
2021-04-27 15:52
理综试题
相关文章
2025届河北金太阳高三10月联考化学试题及答案
10-26
2025届河北金太阳高三10月联考物理试题及答案
10-26
河北省2024-2025学年高三上质检联盟第一次月考生物试题及答案
10-15
河北省2024-2025学年高三上质检联盟第一次月考化学试题及答案
10-15
河北省2024-2025学年高三上质检联盟第一次月考物理试题及答案
10-15
河北省2025届高三10月省级联测化学试题及答案
10-07
邯郸市2025届高三年级第一次调研监测生物试题及答案
09-23
热门推荐
2022年高考全国乙卷理综试卷真题与答案解析
06-08
2022年高考全国乙卷理综真题及答案解析(完整版)
06-10
2022浙江高考技术试卷真题及答案解析(浙江卷)
06-16
4
2022年广东高考物理试卷真题及答案解析
5
2022年高考全国甲卷理综试卷真题与答案解析
6
2022年广东高考生物试卷真题及答案解析
7
2022年湖南高考物理试卷真题及答案解析
8
2022年湖南高考生物试卷真题及答案解析(已更新)
9
2022年山东高考化学试卷真题及答案解析
10
2021年全国乙卷理综真题答案解析
最新文章
广东2025十大高职自主招生院校排名 哪些值得推荐
揭秘艺考 综合类大学推荐
湖南2025十大高职单招院校排名 哪些值得推荐
吉林2025艺术统考各类别考试时间安排 几月几号开考
湖北2025十大高职单招院校排名 哪些值得推荐
艺考与单招 你了解多少
河南2025十大高职单招院校排名 哪些值得推荐
艺考的魅力 让你未来无限可能
2025立冬是几月几日 具体什么时间立冬节气
山东2025十大高职单招与综合评价招生院校排名 哪些值得推荐
艺考就业方向 你不可不知的机会
米兰网web版
|
安博手机平台-安博(中国)
|
米兰官方网页版
|
星空在线
|
赢博平台
|
开云手机官方版在线入口
|
天行在线客服
|
雷火·竞技(中国区)电竞官网
|
安博手机网页版-安博(中国)官方
|