mksports -> >安徽高考 >安徽高考作文 >安徽作文题目 >

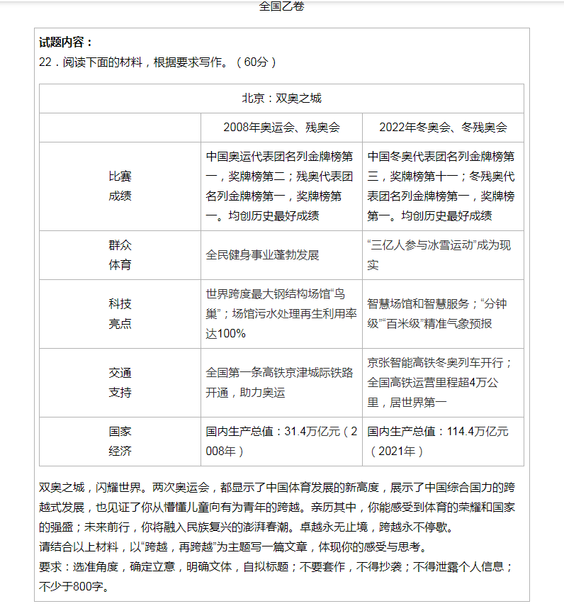
2022年安徽高考语文作文题目:跨越,再跨越

时间: 作文题目


2022年安徽高考作文已发布,题目名称:跨越,再跨越

图片来源人民日报


全国乙卷适用地区:河南、山西、江西、安徽、甘肃、青海、内蒙古、黑龙江、吉林、宁夏、新疆、陕西