浙江高考理综" />
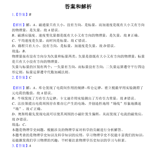
分数线
高考政策
高考新闻
高考时间
高考体检
成绩查询
录取查询
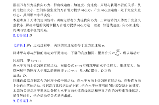
高考状元
高考报名
高考大纲
今日推荐
mksports -
>
>
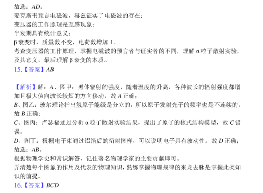
高考资讯
>
高考新闻
>
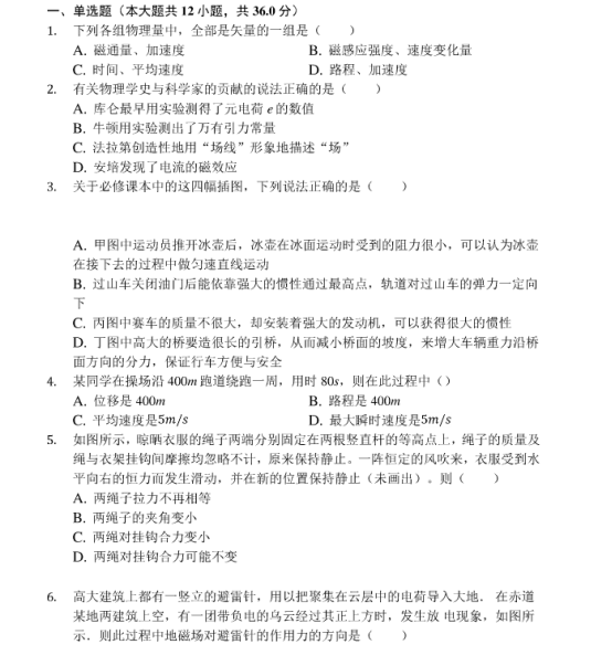
2021浙江宁波高考物理押题预测试卷【含答案】
时间:
2021-03-13 08:42
高考新闻
相关文章
中国民用航空飞行学院2025拟在四川招收飞行技术专业学生人数
11-04
中国民用航空飞行学院2025在四川招收飞行技术专业学生流程 怎么报名
11-04
北京2025第一次高中学考合格考报名时间公布 几号截止
11-04
学业水平合格性考试 成绩何时到手
11-04
吉林2024下半年高中学业水平合格性考试缴费时间 哪天缴费
11-04
学业水平考试成绩何时公布
11-04
统招与单招的区别 选错可要后悔
11-04
热门推荐
时政新闻摘抄2023年最新-2023时事政治热点事件
05-04
时政新闻摘抄2023年最新-2023年十大时事新闻
05-05
2022年江苏高考人数有多少?较去年增加了吗?
06-06
4
广东省2022年高考人数为70.2万人 共设501个常规考点、超2.4万个常规考场
5
中国最著名的军校有哪几所?中国最顶级的六大军校?
6
2023年新闻时事摘抄大全-时事新闻作文素材最新
7
2023年最新新闻摘抄-时政新闻2023最新热点摘抄
8
2022福建高考人数为多少 附部分地市高考人数
9
人物素材2023最新+适用话题:2023热点人物事例素材积累
10
2022年黑龙江省高考人数为18.2万 比去年增加了1.7万人
最新文章
广东2025十大高职自主招生院校排名 哪些值得推荐
揭秘艺考 综合类大学推荐
湖南2025十大高职单招院校排名 哪些值得推荐
吉林2025艺术统考各类别考试时间安排 几月几号开考
湖北2025十大高职单招院校排名 哪些值得推荐
艺考与单招 你了解多少
河南2025十大高职单招院校排名 哪些值得推荐
艺考的魅力 让你未来无限可能
2025立冬是几月几日 具体什么时间立冬节气
山东2025十大高职单招与综合评价招生院校排名 哪些值得推荐
艺考就业方向 你不可不知的机会
米兰网web版
|
安博手机平台-安博(中国)
|
米兰官方网页版
|
星空在线
|
赢博平台
|
开云手机官方版在线入口
|
天行在线客服
|
雷火·竞技(中国区)电竞官网
|
安博手机网页版-安博(中国)官方
|