mksports - >江西高考 >江西高考试题 >江西理综试题 >

2025届景德镇高三第一次质检生物试题及答案

时间: 江西 理综试题

2025届景德镇高三第一次质检生物考试已于近日开考,为方便考生考后及时查看考试情况,查漏补缺、弥补不足,本文整理了试题答案解析相关信息!

汇总:江西省景德镇市2025届高三第一次质检试题及答案汇总

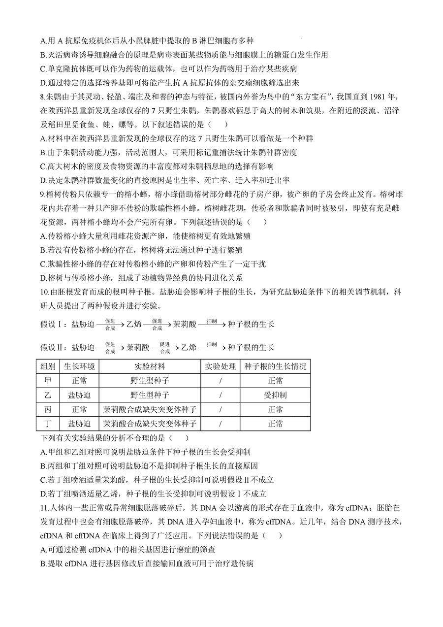
生物试题及答案解析