mksports - >福建高考 >福建高考复习 >福建高中生物 >

厦泉五校2024年11月高二上学期期中联考生物试题及答案

时间: 福建 高中生物

厦门市、泉州市五校2024-2025学年高二上学期11月期中联考生物考试已于近日开考,为方便考生考后及时查看考试情况,查漏补缺、弥补不足,本文整理了试题答案解析相关信息!


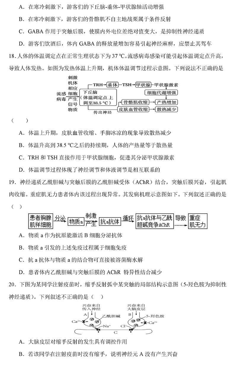
生物试题及答案解析