mksports - >湖北高考 >湖北高考试题 >湖北理综试题 >

湖北省腾云联盟2025届高三12月联考物理试题及答案

时间: 湖北 理综试题

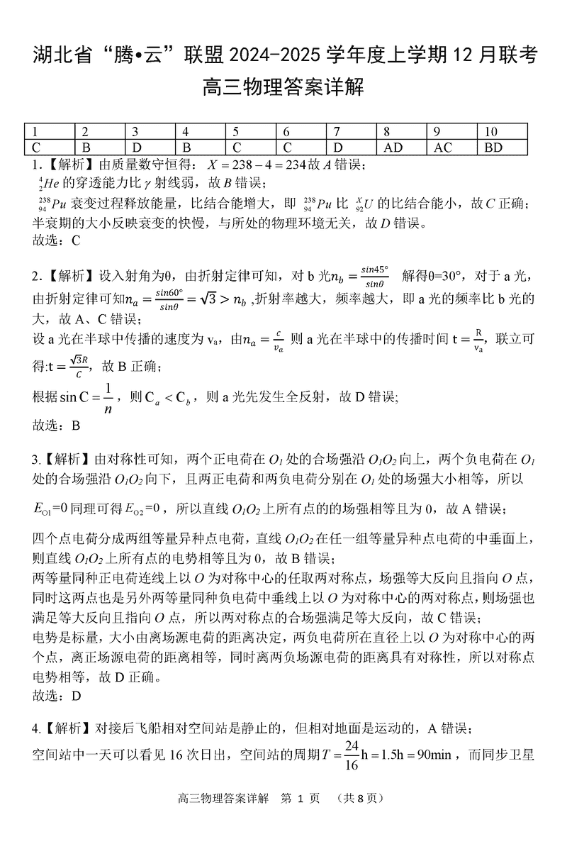
湖北省腾云联盟2025届高三12月联考物理考试已于近日开考,为方便考生考后及时查看考试情况,查漏补缺、弥补不足,本文整理了试题答案解析相关信息!

汇总:湖北省腾云联盟2025届高三12月联考试题及答案汇总

物理试题及答案解析