重庆好教育联盟2025届高三12月金太阳联考生物试题及答案
时间:
重庆 理综试题
重庆好教育联盟2025届高三12月金太阳联考生物考试已于近日开考,为方便考生考后及时查看考试情况,查漏补缺、弥补不足,本文整理了试题答案解析相关信息!
汇总:重庆好教育联盟2025届高三12月金太阳联考试题及答案汇总
生物试题及答案解析
















重庆好教育联盟2025届高三12月金太阳联考生物考试已于近日开考,为方便考生考后及时查看考试情况,查漏补缺、弥补不足,本文整理了试题答案解析相关信息!
汇总:重庆好教育联盟2025届高三12月金太阳联考试题及答案汇总
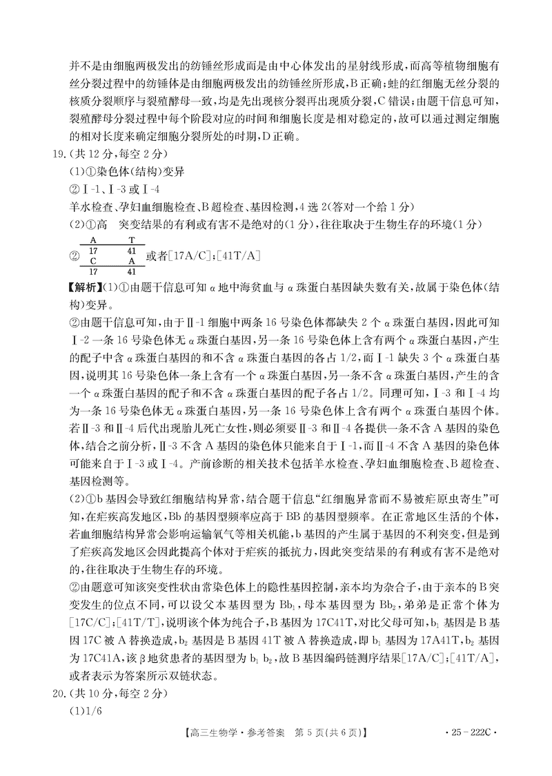
生物试题及答案解析















