山东齐鲁名校联盟天一大联考2024年12月高三第三次联考政治试题及答案
时间:
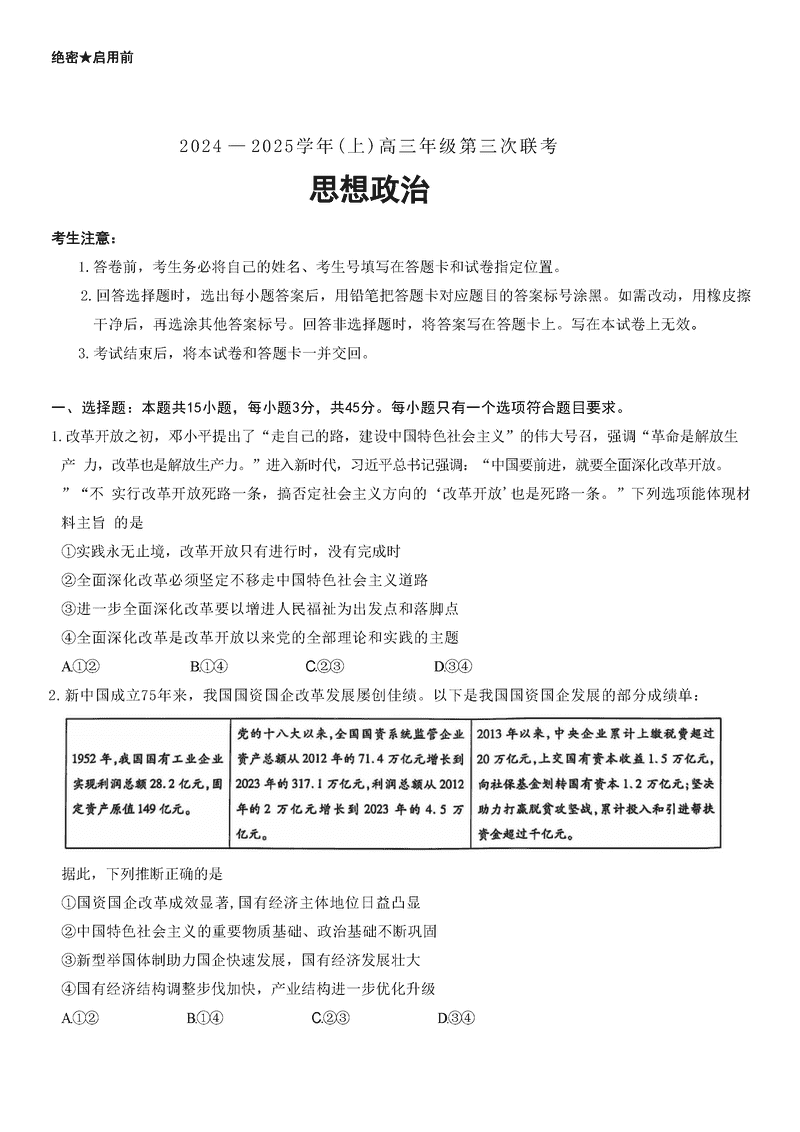
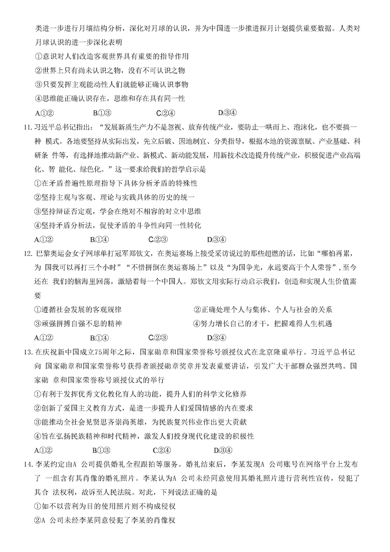
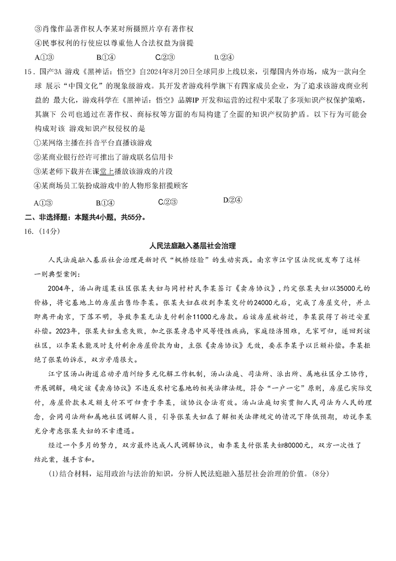
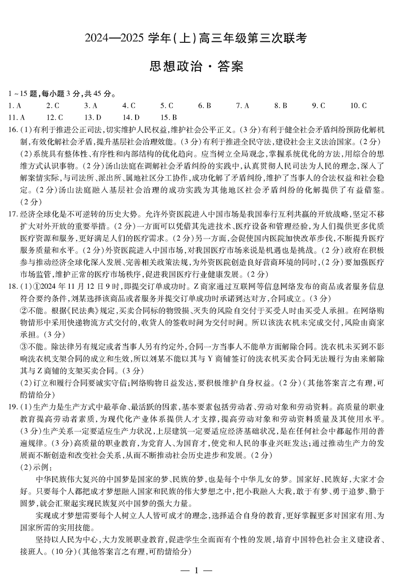
山东 文综试题
山东齐鲁名校联盟天一大联考2024年12月高三第三次联考政治考试已于近日开考,为方便考生考后及时查看考试情况,查漏补缺、弥补不足,本文整理了试题答案解析相关信息!
汇总:山东齐鲁名校联盟天一大联考2024年12月高三第三次联考试题及答案汇总
政治试题及答案解析









山东齐鲁名校联盟天一大联考2024年12月高三第三次联考政治考试已于近日开考,为方便考生考后及时查看考试情况,查漏补缺、弥补不足,本文整理了试题答案解析相关信息!
汇总:山东齐鲁名校联盟天一大联考2024年12月高三第三次联考试题及答案汇总
政治试题及答案解析








