河南省TOP二十名校2025届高三上学期调研(三)化学试题及答案
时间:
河南 理综试题
河南省TOP二十名校2025届高三上学期调研(三)化学考试已于近日开考,为方便考生考后及时查看考试情况,查漏补缺、弥补不足,本文整理了试题答案解析相关信息!
汇总:河南省TOP二十名校2025届高三上学期调研考试(三)试题及答案汇总
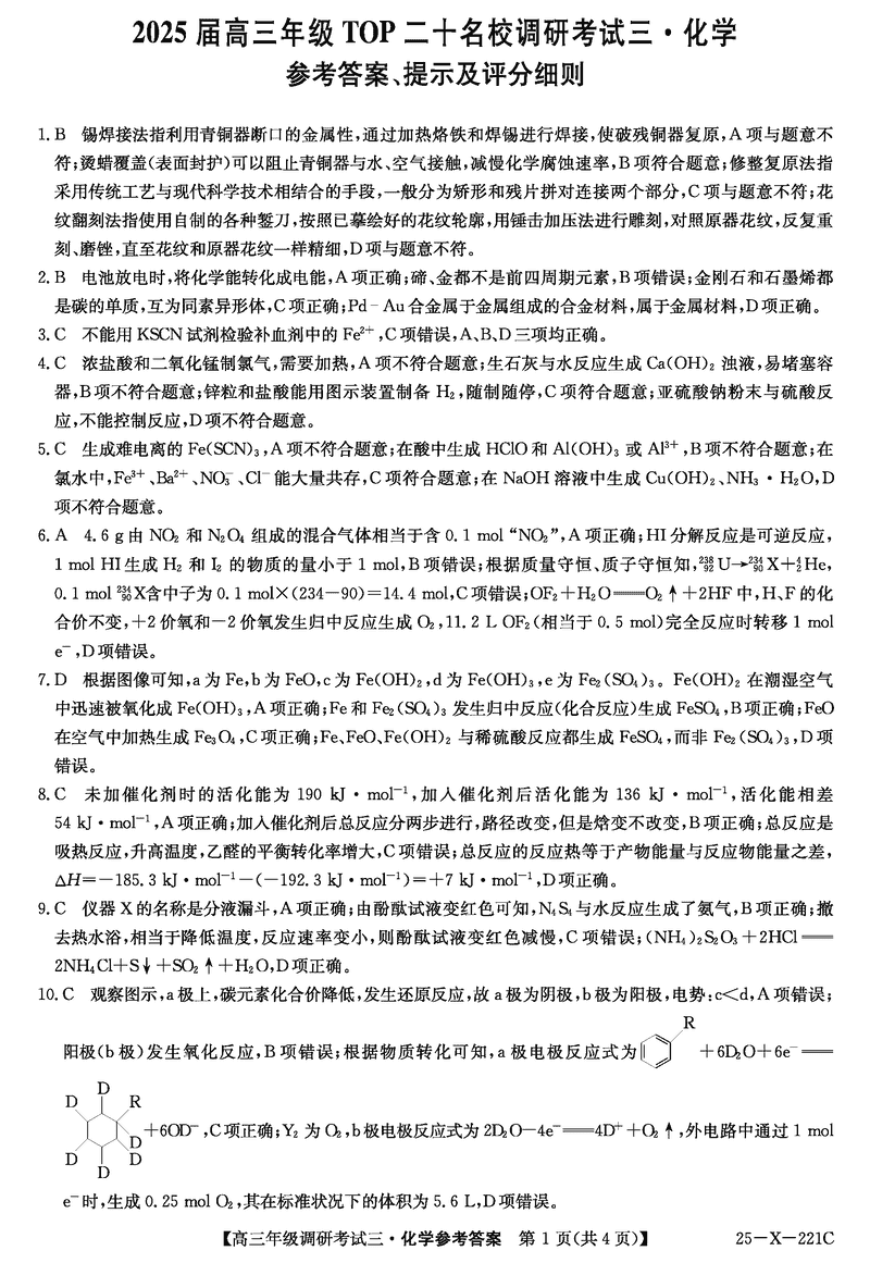
化学试题及答案解析










河南省TOP二十名校2025届高三上学期调研(三)化学考试已于近日开考,为方便考生考后及时查看考试情况,查漏补缺、弥补不足,本文整理了试题答案解析相关信息!
汇总:河南省TOP二十名校2025届高三上学期调研考试(三)试题及答案汇总
化学试题及答案解析









