重庆西南大学附中2025届高三12月一诊模拟化学试题及答案
时间:
重庆 理综试题
重庆西南大学附中2025届高三12月一诊模拟化学考试已于近日开考,为方便考生考后及时查看考试情况,查漏补缺、弥补不足,本文整理了试题答案解析相关信息!
汇总:重庆西南大学附中2025届高三12月一诊模拟考试试题及答案汇总
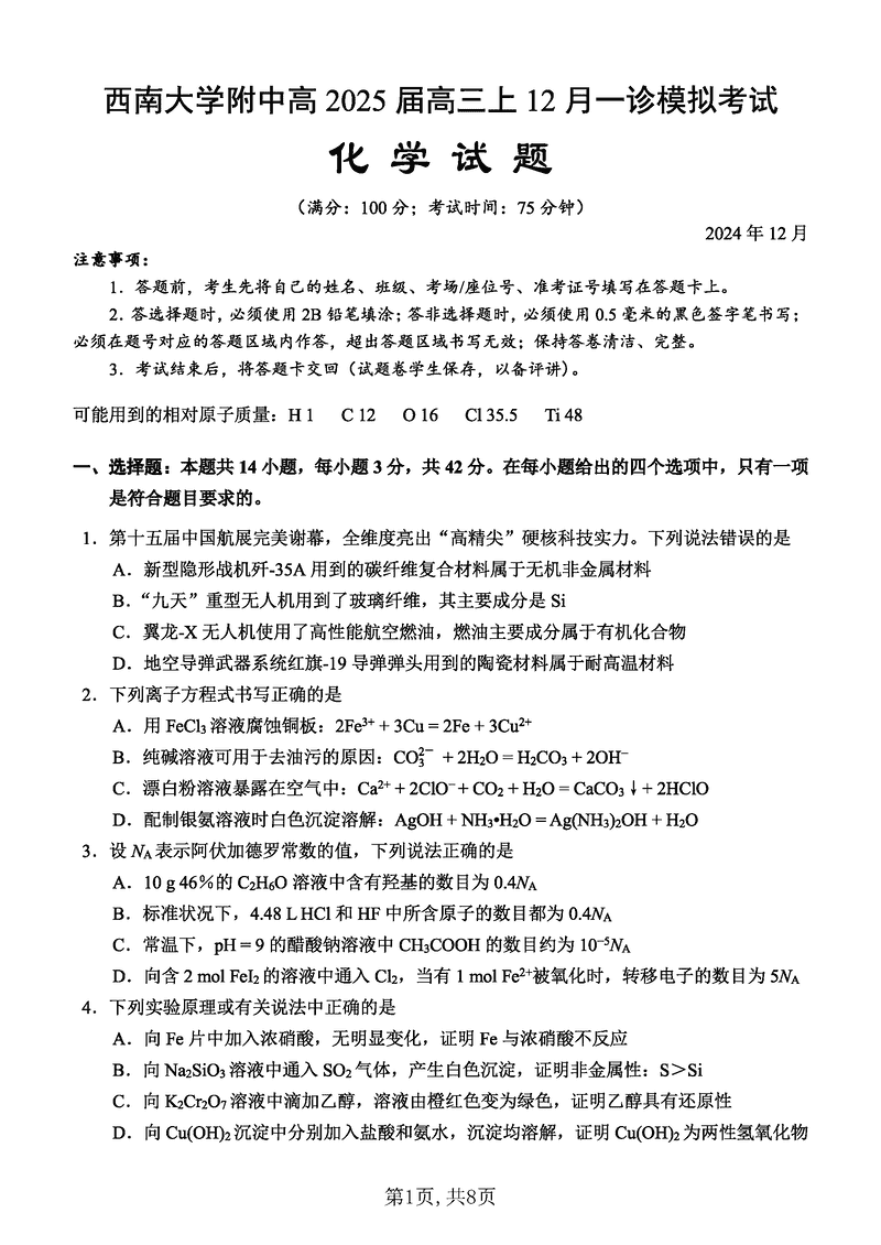
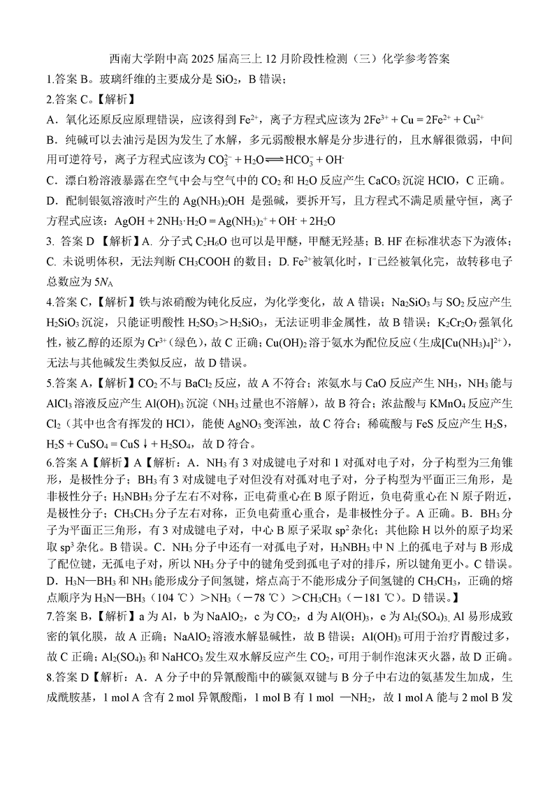
化学试题及答案解析












重庆西南大学附中2025届高三12月一诊模拟化学考试已于近日开考,为方便考生考后及时查看考试情况,查漏补缺、弥补不足,本文整理了试题答案解析相关信息!
汇总:重庆西南大学附中2025届高三12月一诊模拟考试试题及答案汇总
化学试题及答案解析











