名校教研联盟2025届高三12月联考(西北卷)生物试题及答案
时间:
理综试题
名校教研联盟2025届高三12月联考(西北卷)生物考试已于近日开考,为方便考生考后及时查看考试情况,查漏补缺、弥补不足,本文整理了试题答案解析相关信息!
汇总:名校教研联盟2025届高三12月联考(西北卷)试题及答案汇总
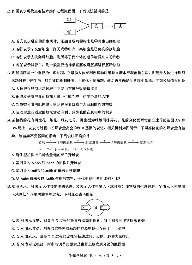
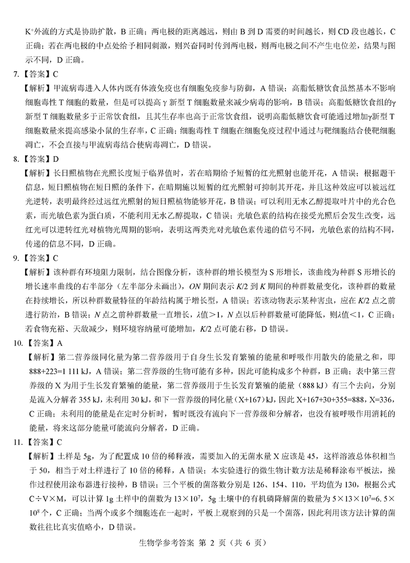
生物试题及答案解析














名校教研联盟2025届高三12月联考(西北卷)生物考试已于近日开考,为方便考生考后及时查看考试情况,查漏补缺、弥补不足,本文整理了试题答案解析相关信息!
汇总:名校教研联盟2025届高三12月联考(西北卷)试题及答案汇总
生物试题及答案解析













