mksports - >四川高考 >四川高考复习 >四川高中政治 >

四川成都2025年高一上期期末统一调研政治试题及答案

时间: 四川 高中政治

四川省成都市2025年高一上期期末统一调研政治考试已于近日开考,为方便考生考后及时查看考试情况,查漏补缺、弥补不足,本文整理了试题答案解析相关信息!

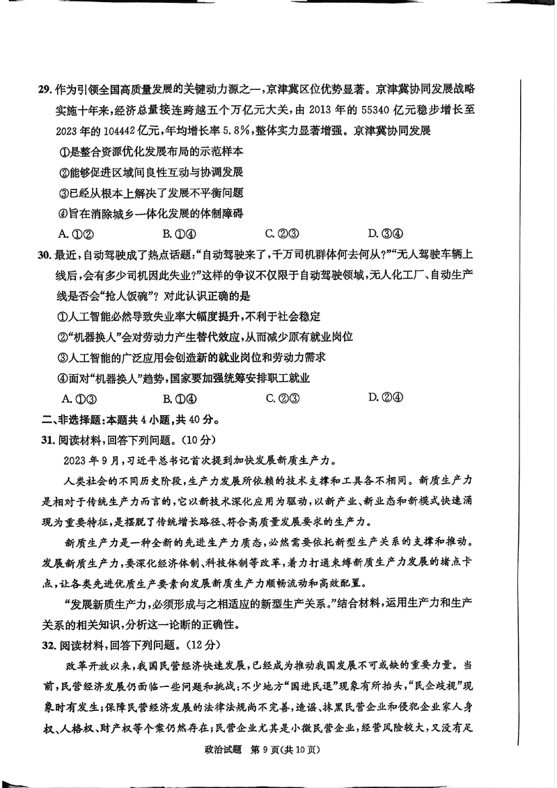
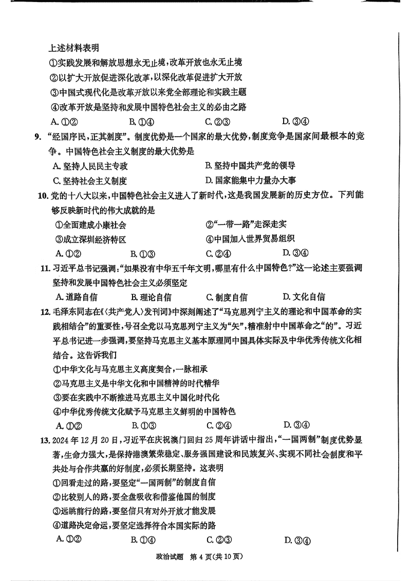
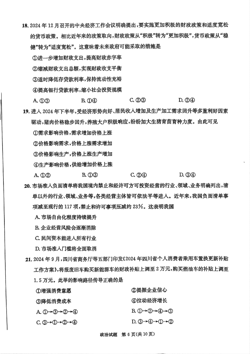
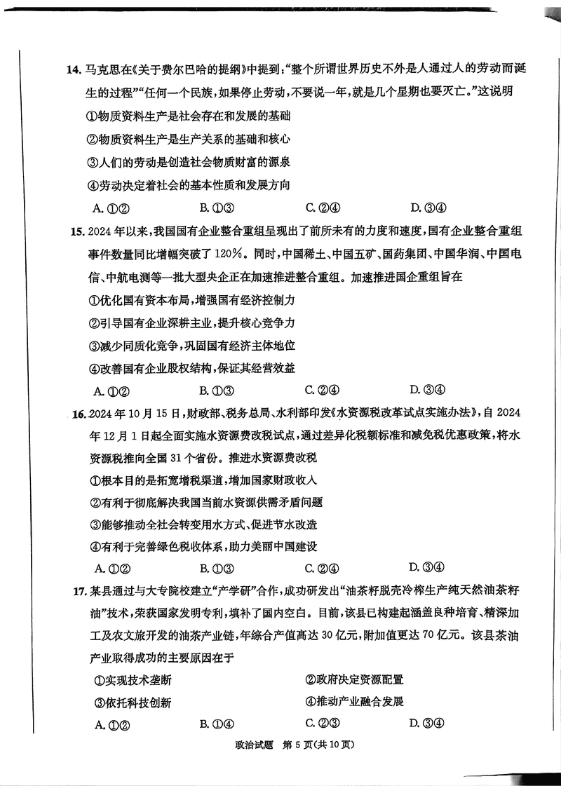
政治试题及答案解析