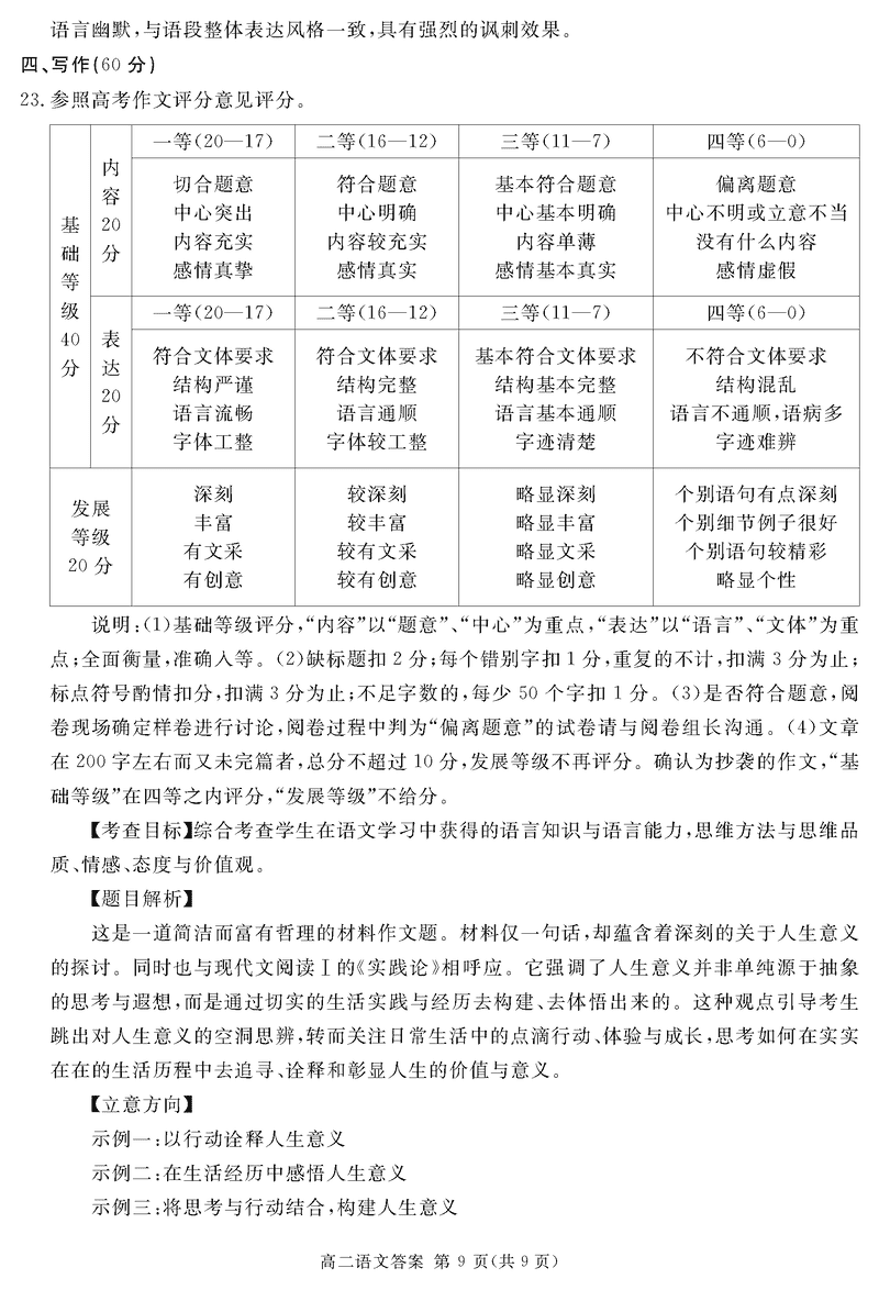
mksports - >四川高考 >四川高考复习 >四川高中语文 >

四川遂宁2024-2025学年高二上学期期末语文试题及答案

时间: 四川 高中语文

四川遂宁2024-2025学年高二上学期期末语文考试已于近日开考,为方便考生考后及时查看考试情况,查漏补缺、弥补不足,本文整理了试题答案解析相关信息!

语文试题及答案解析