mksports - >黑龙江高考 >黑龙江高考复习 >黑龙江高中地理 >

哈尔滨六校2024-2025学年高一上学期期末联考地理试题及答案

时间: 黑龙江 高中地理

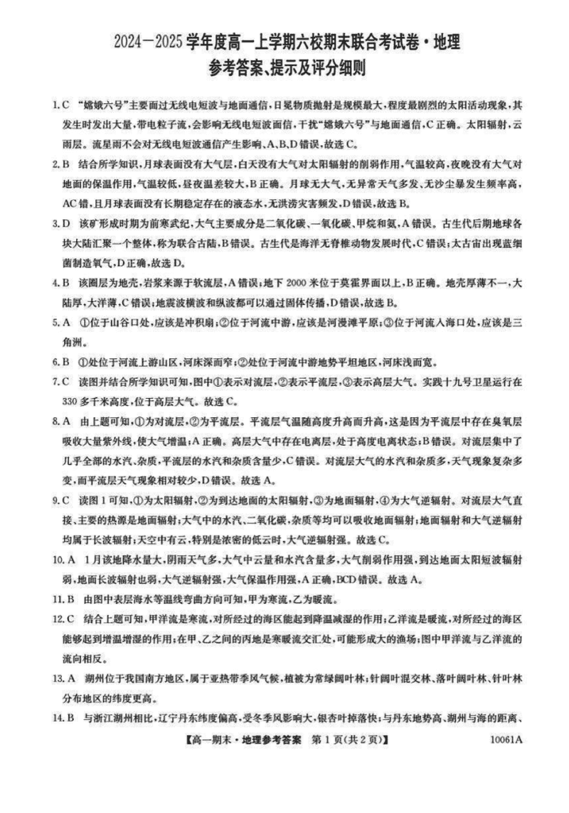
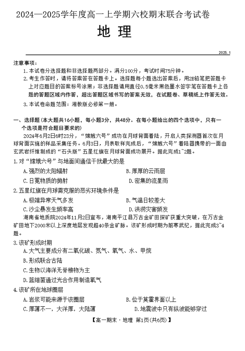
哈尔滨市六校2024-2025学年高一上学期期末联考地理考试已于近日开考,为方便考生考后及时查看考试情况,查漏补缺、弥补不足,本文整理了试题答案解析相关信息!

地理试题及答案解析