合肥市六校联盟2024-2025学年高三下学期阶段性检测化学试题及答案
时间:
安徽 理综试题
合肥市普通高中六校联盟2024-2025学年高三下学期阶段性检测化学考试已于近日开考,为方便考生考后及时查看考试情况,查漏补缺、弥补不足,本文整理了试题答案解析相关信息!
汇总:合肥市普通高中六校联盟2024-2025学年高三下学期阶段性检测试题及答案汇总
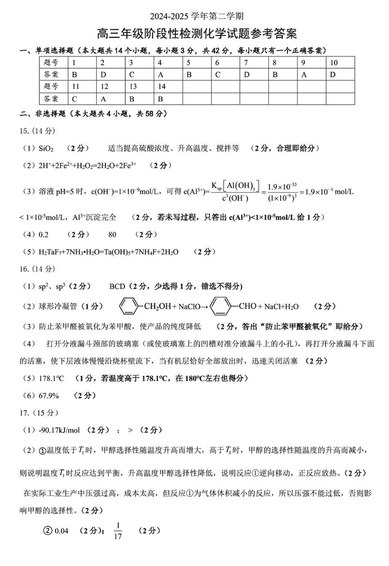
化学试题及答案解析










合肥市普通高中六校联盟2024-2025学年高三下学期阶段性检测化学考试已于近日开考,为方便考生考后及时查看考试情况,查漏补缺、弥补不足,本文整理了试题答案解析相关信息!
汇总:合肥市普通高中六校联盟2024-2025学年高三下学期阶段性检测试题及答案汇总
化学试题及答案解析









