mksports - >江西高考 >江西高考试题 >江西理综试题 >

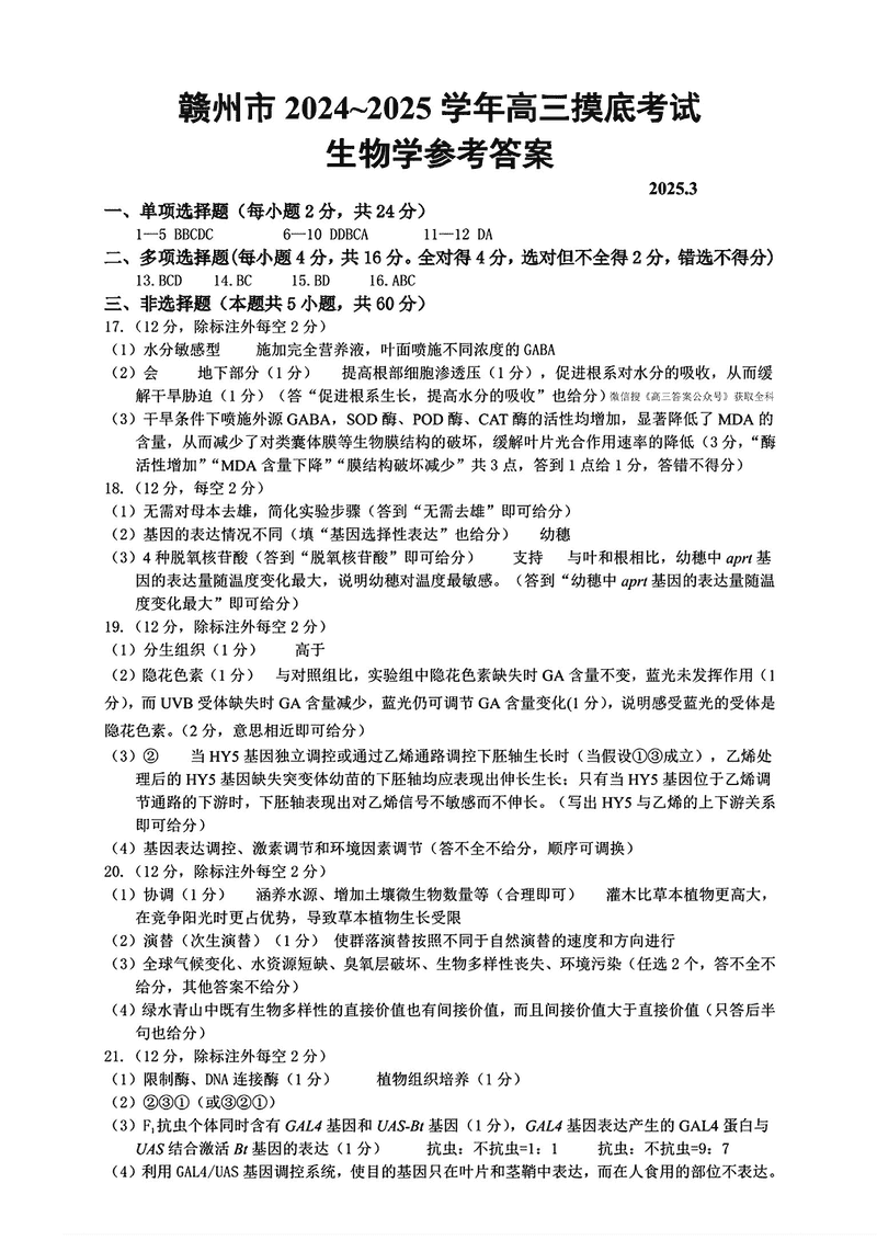
2025届江西赣州高三下学期3月一模生物试题及答案

时间: 江西 理综试题

2025届江西赣州高三下学期3月一模生物考试已于近日开考,为方便考生考后及时查看考试情况,查漏补缺、弥补不足,本文整理了试题答案解析相关信息!

汇总:2025届江西赣州高三下学期3月一模试题及答案汇总

生物试题及答案解析