2025届石家庄市高三教学质量检测(一)生物试题及答案
时间:
河北 理综试题
2025届石家庄市高三教学质量检测(一)生物考试已于近日开考,为方便考生考后及时查看考试情况,查漏补缺、弥补不足,本文整理了试题答案解析相关信息!
汇总:2025届石家庄市高三教学质量检测(一)试题及答案汇总
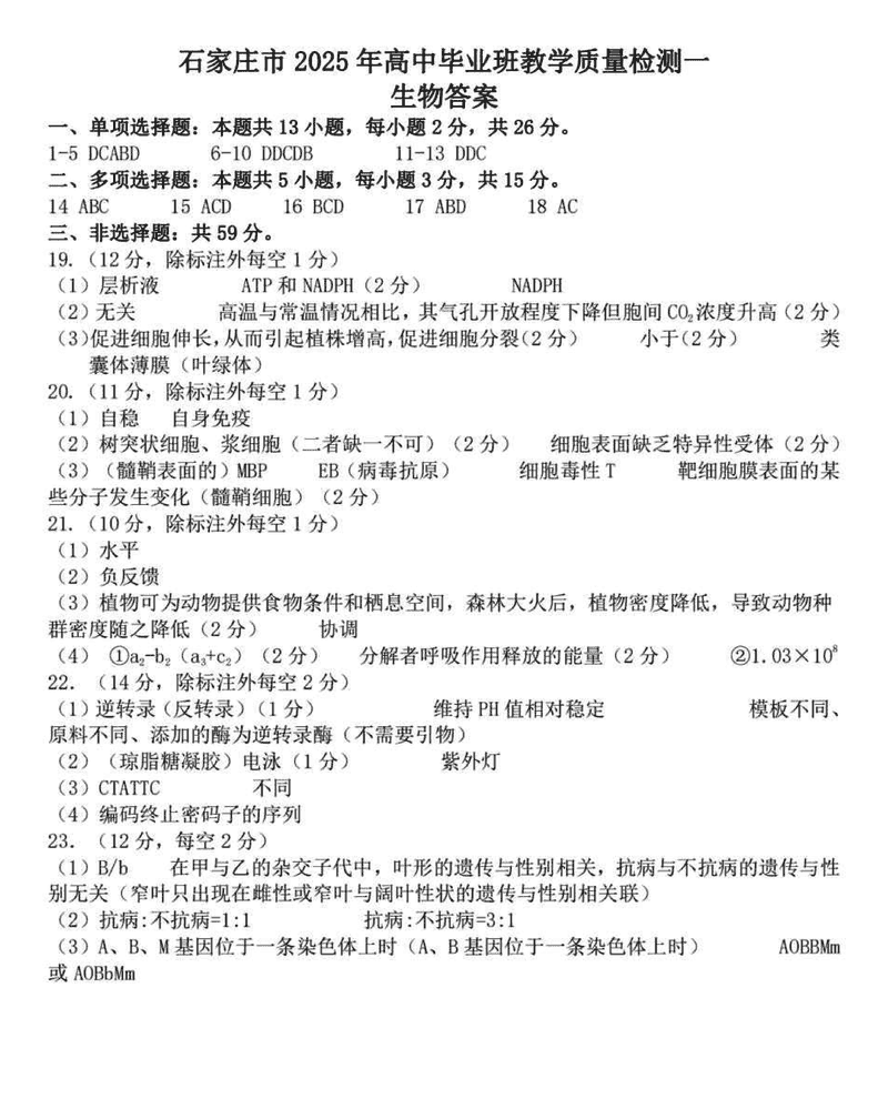
生物试题及答案解析







2025届石家庄市高三教学质量检测(一)生物考试已于近日开考,为方便考生考后及时查看考试情况,查漏补缺、弥补不足,本文整理了试题答案解析相关信息!
汇总:2025届石家庄市高三教学质量检测(一)试题及答案汇总
生物试题及答案解析






