唐山一模2025年普通高等院校招生第一次拟演练生物试题及答案
时间:
河北 理综试题
唐山一模2025年普通高等院校招生第一次拟演练生物考试已于近日开考,为方便考生考后及时查看考试情况,查漏补缺、弥补不足,本文整理了试题答案解析相关信息!
汇总:唐山一模2025年普通高等院校招生第一次拟演练试题及答案汇总
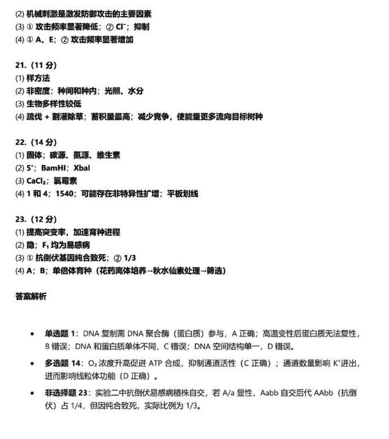
生物试题及答案解析










唐山一模2025年普通高等院校招生第一次拟演练生物考试已于近日开考,为方便考生考后及时查看考试情况,查漏补缺、弥补不足,本文整理了试题答案解析相关信息!
汇总:唐山一模2025年普通高等院校招生第一次拟演练试题及答案汇总
生物试题及答案解析









