2025年湖北七市州高三3月联合统一调研测试物理试题及答案
时间:
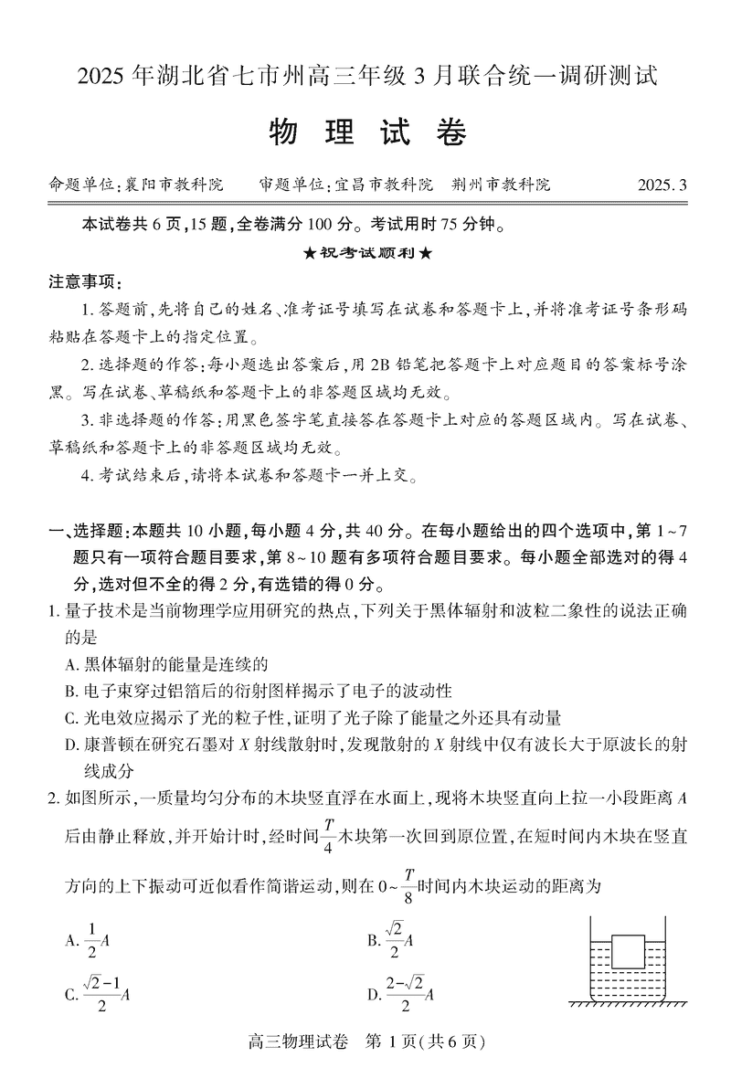
湖北 理综试题
2025年湖北省七市州高三3月联合统一调研测试物理考试已于近日开考,为方便考生考后及时查看考试情况,查漏补缺、弥补不足,本文整理了试题答案解析相关信息!
汇总:2025年湖北省七市州高三3月联合统一调研测试试题及答案汇总
物理试题及答案解析













2025年湖北省七市州高三3月联合统一调研测试物理考试已于近日开考,为方便考生考后及时查看考试情况,查漏补缺、弥补不足,本文整理了试题答案解析相关信息!
汇总:2025年湖北省七市州高三3月联合统一调研测试试题及答案汇总
物理试题及答案解析












