mksports - >重庆高考 >重庆高考试题 >重庆理综试题 >

重庆康德卷2025年高考模拟调研(四)生物试题及答案

时间: 重庆 理综试题

重庆康德卷2025年高考模拟调研(四)生物考试已于近日开考,为方便考生考后及时查看考试情况,查漏补缺、弥补不足,本文整理了试题答案解析相关信息!

汇总:重庆康德卷2025年高考模拟调研(四)试题及答案汇总

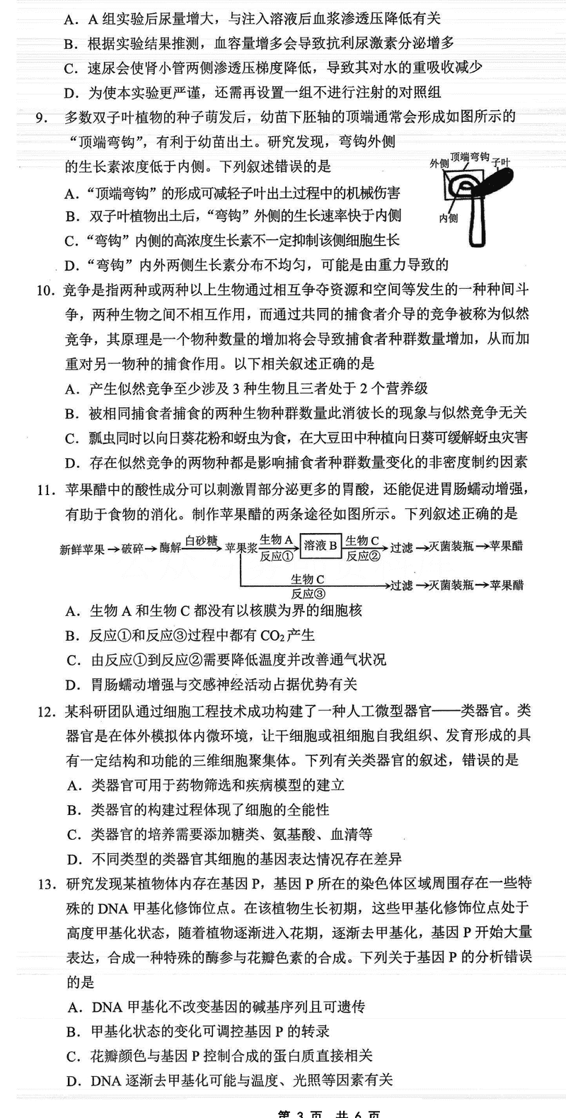
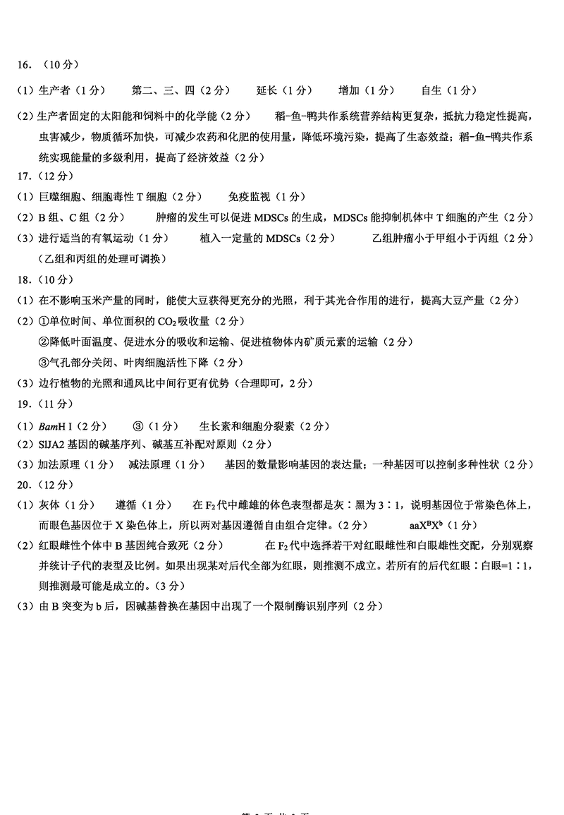
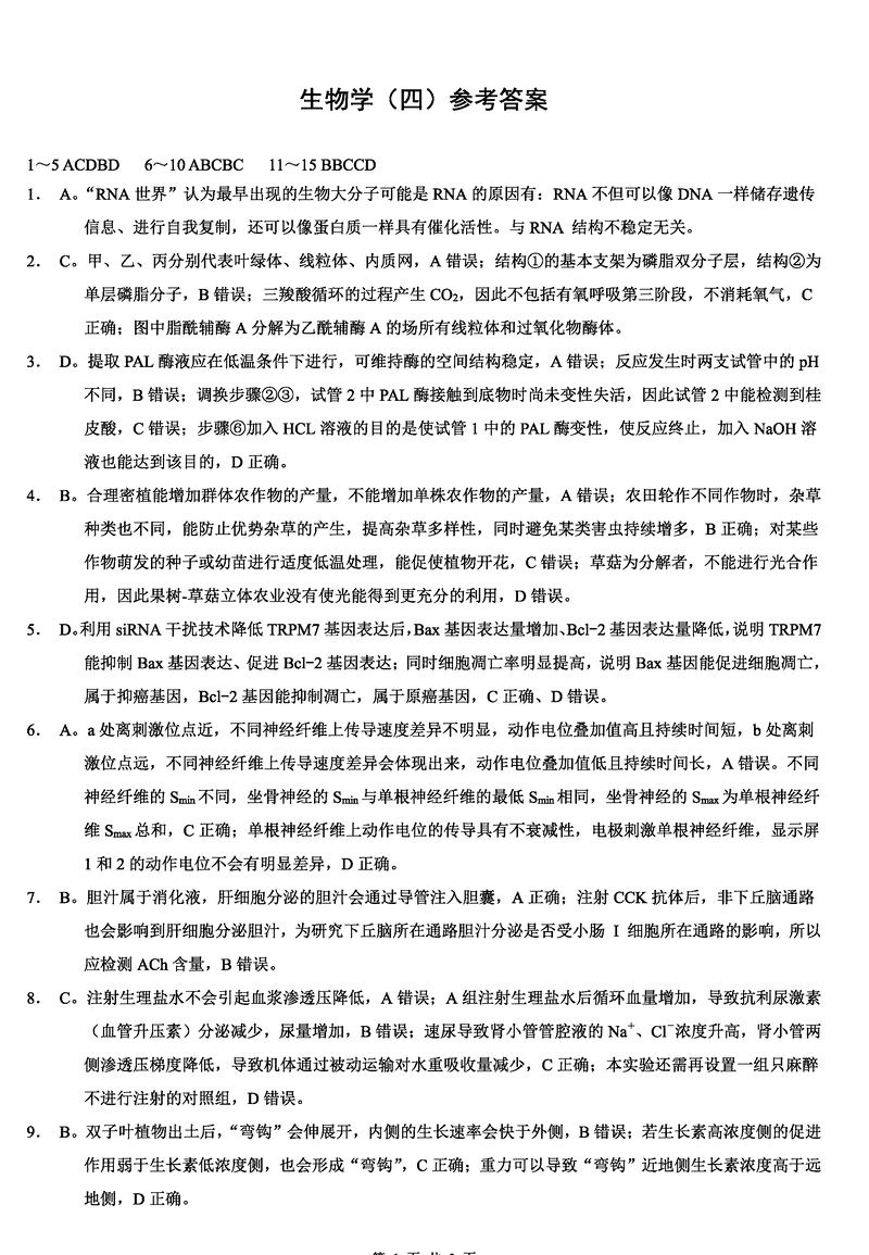
生物试题及答案解析