烟台、德州二模2025届高三高考适应性测试化学试题及答案
时间:
山东 理综试题
烟台、德州二模2025届高三高考适应性测试化学考试已于近日开考,为方便考生考后及时查看考试情况,查漏补缺、弥补不足,本文整理了试题答案解析相关信息!
汇总:烟台、德州二模2025届高三高考适应性测试试题及答案汇总
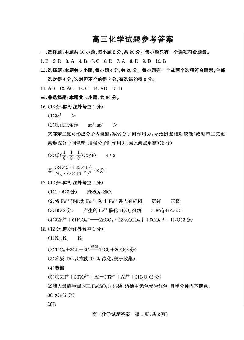
化学试题及答案解析












烟台、德州二模2025届高三高考适应性测试化学考试已于近日开考,为方便考生考后及时查看考试情况,查漏补缺、弥补不足,本文整理了试题答案解析相关信息!
汇总:烟台、德州二模2025届高三高考适应性测试试题及答案汇总
化学试题及答案解析











