沈阳市2025届高三下教学质量监测(三)生物试题及答案
时间:
辽宁 理综试题
沈阳市2025届高三下教学质量监测(三)生物考试已于近日开考,为方便考生考后及时查看考试情况,查漏补缺、弥补不足,本文整理了试题答案解析相关信息!
汇总:沈阳市2025届高三下教学质量监测(三)试题及答案汇总
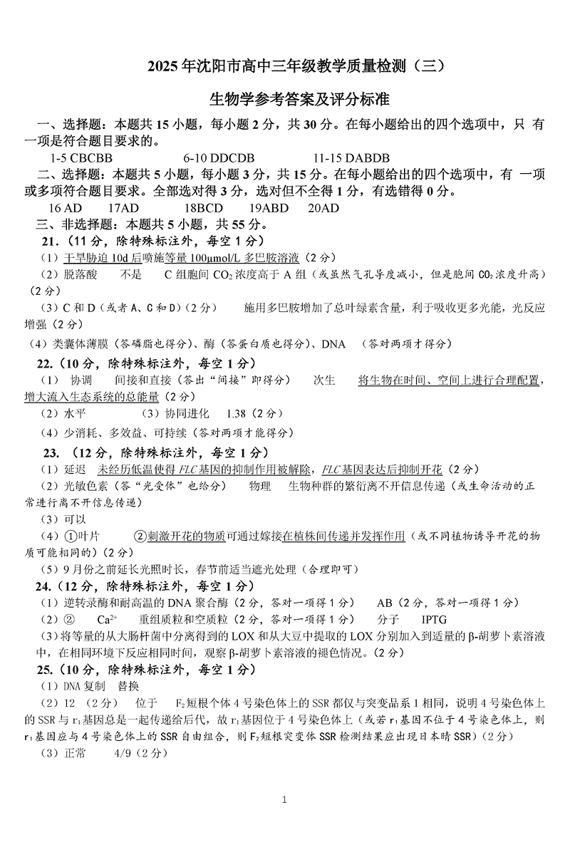
生物试题及答案解析











沈阳市2025届高三下教学质量监测(三)生物考试已于近日开考,为方便考生考后及时查看考试情况,查漏补缺、弥补不足,本文整理了试题答案解析相关信息!
汇总:沈阳市2025届高三下教学质量监测(三)试题及答案汇总
生物试题及答案解析










