安徽华师联盟2025届高三下5月质检生物试题及答案
时间:
安徽 理综试题
安徽华师联盟2025届高三下5月质检生物考试已于近日开考,为方便考生考后及时查看考试情况,查漏补缺、弥补不足,本文整理了试题答案解析相关信息!
汇总:安徽省华师联盟2025届高三下5月质量检测试题及答案汇总
生物试题及答案解析










安徽华师联盟2025届高三下5月质检生物考试已于近日开考,为方便考生考后及时查看考试情况,查漏补缺、弥补不足,本文整理了试题答案解析相关信息!
汇总:安徽省华师联盟2025届高三下5月质量检测试题及答案汇总
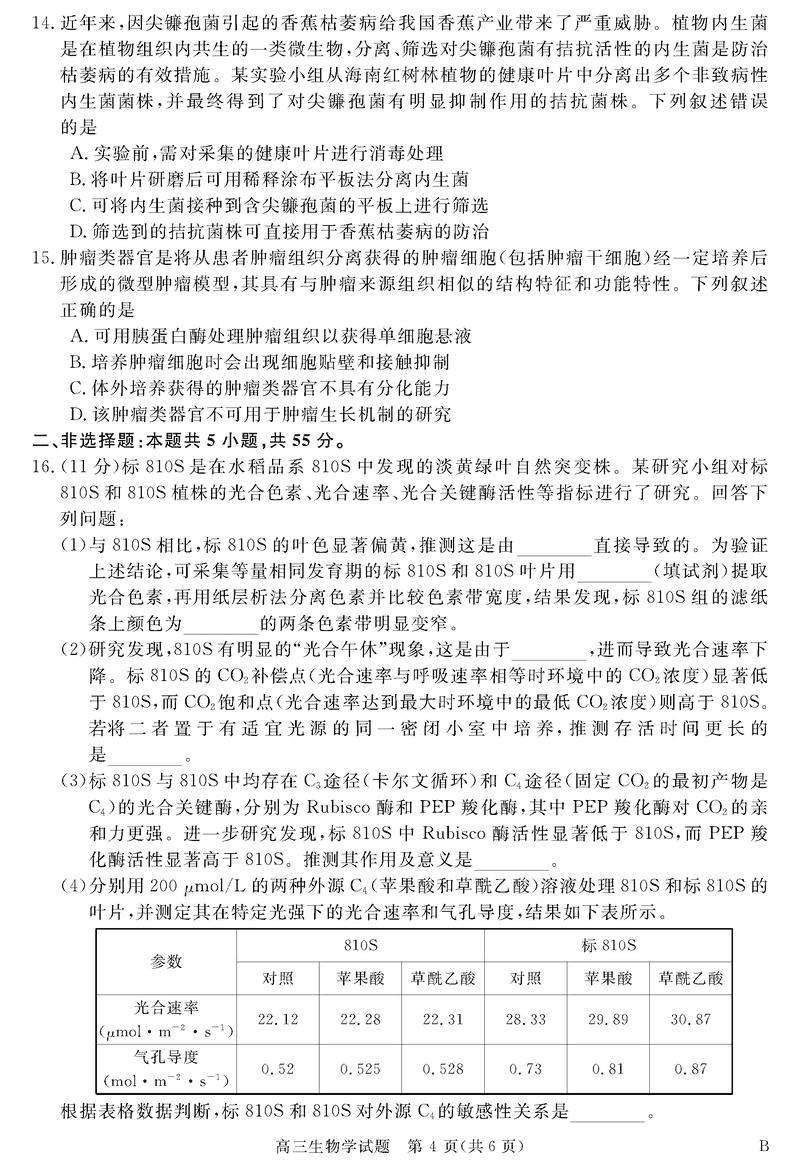
生物试题及答案解析









