2025届东北三省一区名校联盟高三11月第一次质检地理试题及答案
时间:
黑龙江 文综试题
2025届东北三省一区名校联盟高三11月第一次质检地理考试已于近日开考,为方便考生考后及时查看考试情况,查漏补缺、弥补不足,本文整理了试题答案解析相关信息!
汇总:2025届东北三省一区名校联盟高三11月第一次质检试题及答案汇总
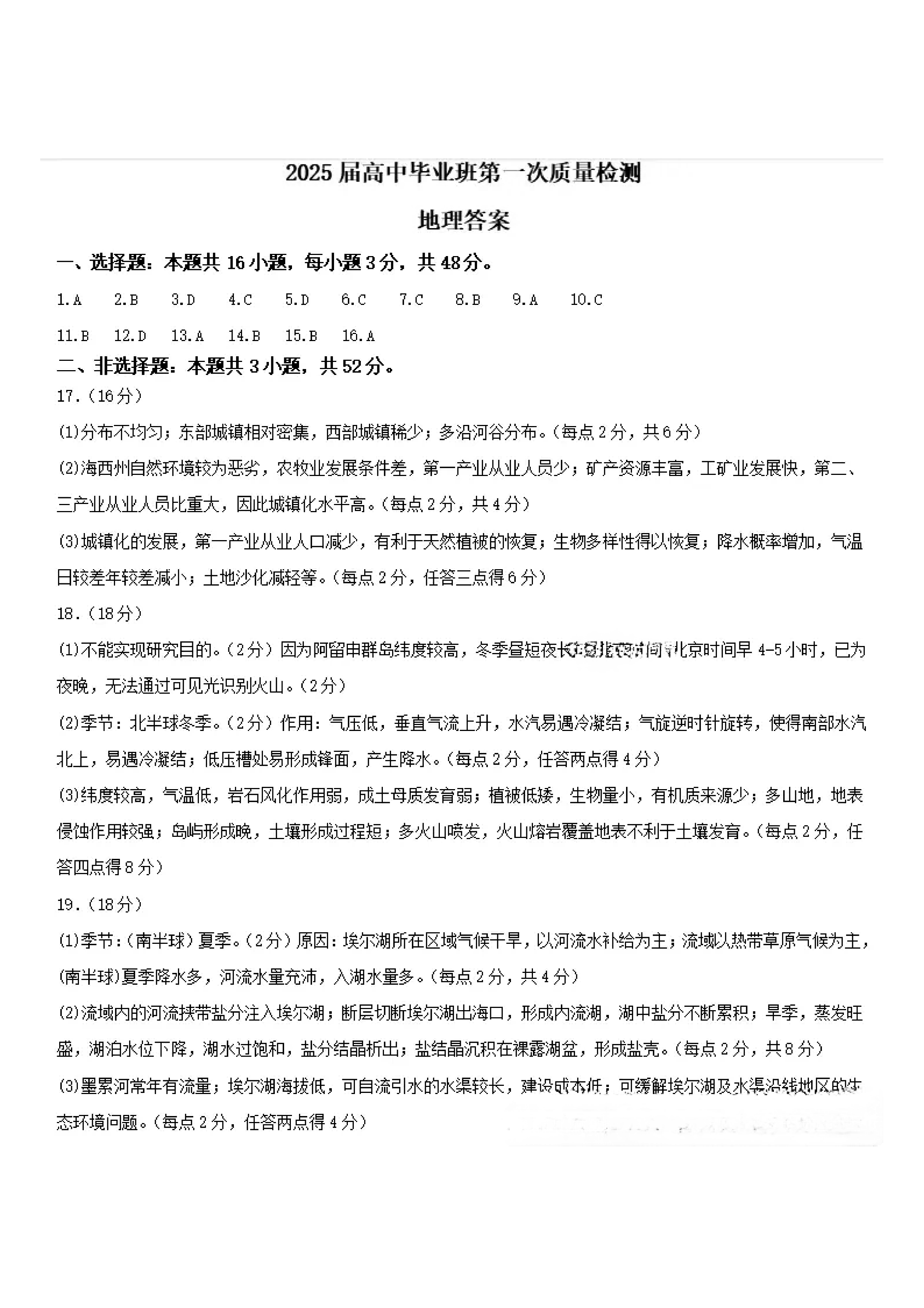
地理试题及答案解析




2025届东北三省一区名校联盟高三11月第一次质检地理考试已于近日开考,为方便考生考后及时查看考试情况,查漏补缺、弥补不足,本文整理了试题答案解析相关信息!
汇总:2025届东北三省一区名校联盟高三11月第一次质检试题及答案汇总
地理试题及答案解析



