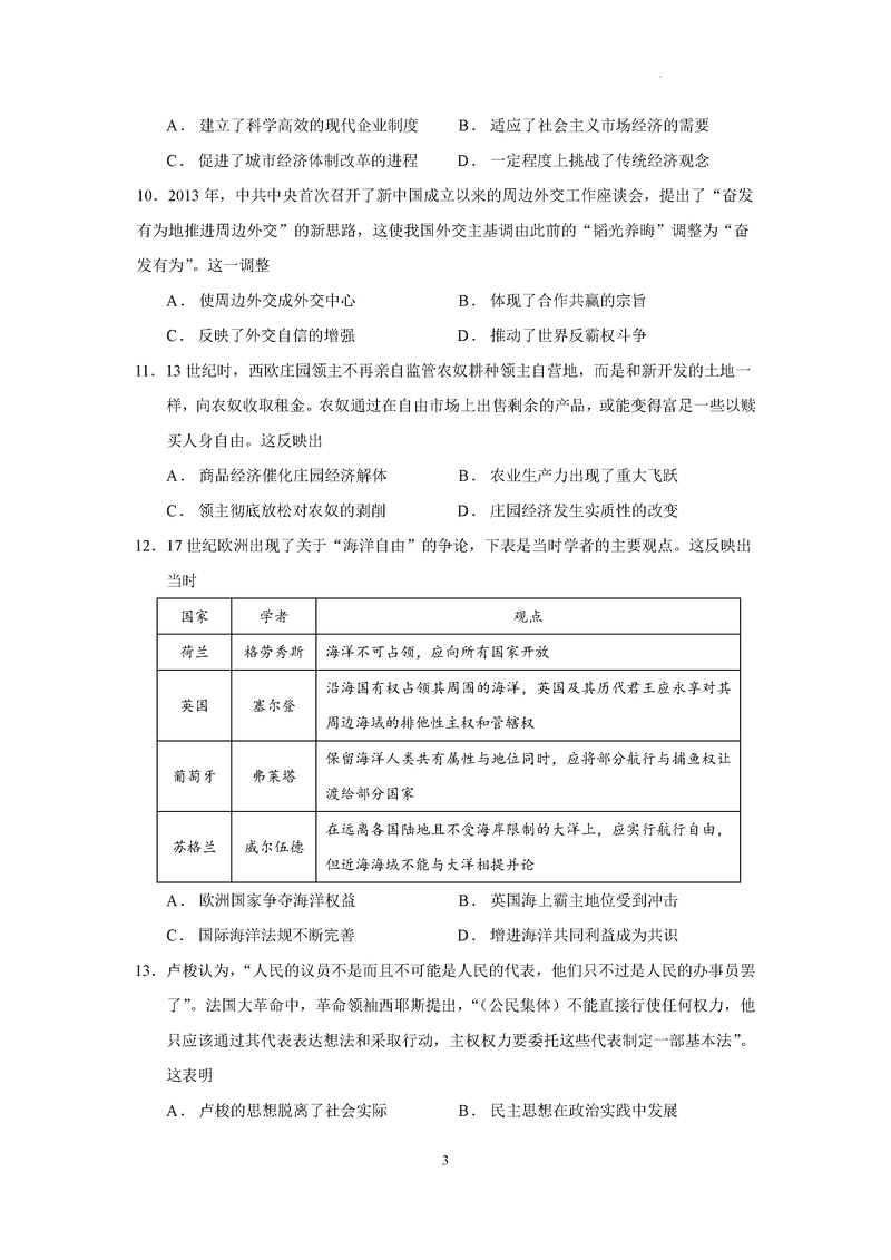
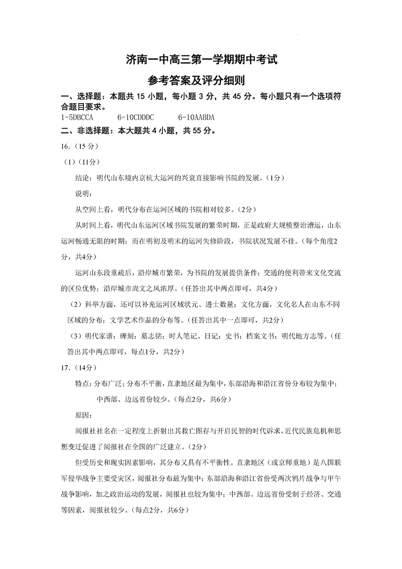
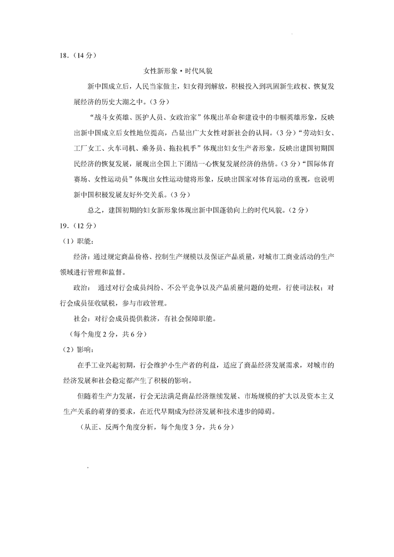
济南一中2025届高三上学期期中学情检测历史试题及答案
时间:
山东 文综试题
济南一中2025届高三上学期期中学情检测历史考试已于近日开考,为方便考生考后及时查看考试情况,查漏补缺、弥补不足,本文整理了试题答案解析相关信息!
汇总:济南一中2025届高三上学期期中学情检测试题及答案汇总
历史试题及答案解析










济南一中2025届高三上学期期中学情检测历史考试已于近日开考,为方便考生考后及时查看考试情况,查漏补缺、弥补不足,本文整理了试题答案解析相关信息!
汇总:济南一中2025届高三上学期期中学情检测试题及答案汇总
历史试题及答案解析









