河南TOP20名校2025届高三上调研四语文试题及答案
时间:
河南 语文试题
河南TOP20名校2025届高三上调研四语文考试已于近日开考,为方便考生考后及时查看考试情况,查漏补缺、弥补不足,本文整理了试题答案解析相关信息!
汇总:河南TOP二十名校2024-2025学年高三上调研试题及答案汇总
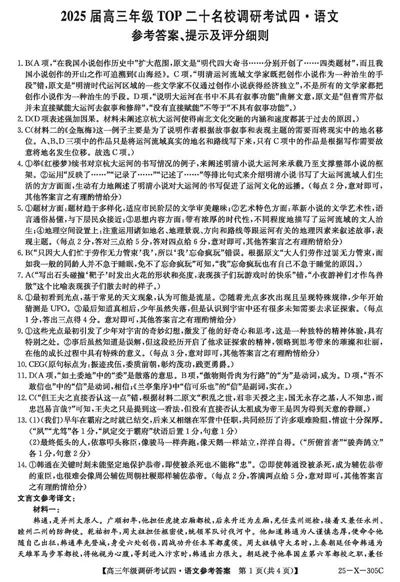
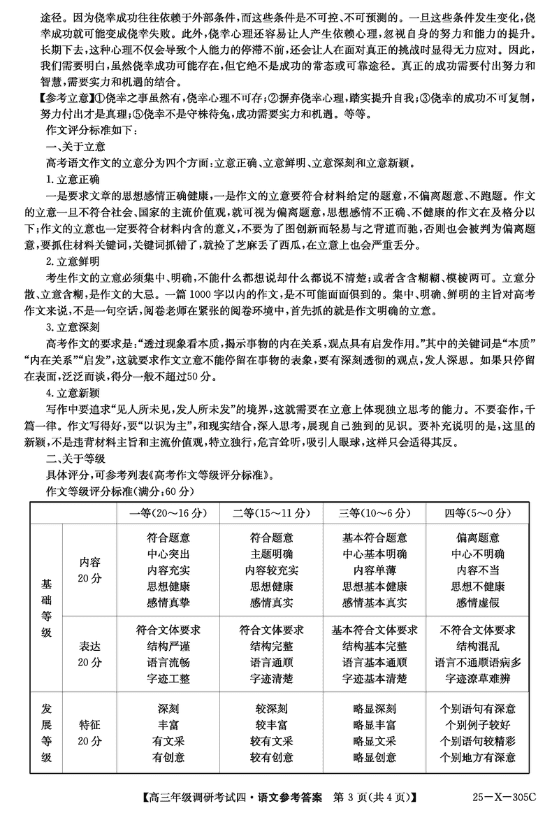
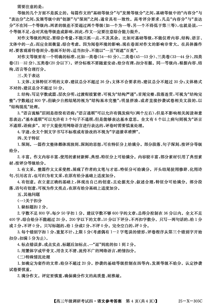
语文试题及答案解析












河南TOP20名校2025届高三上调研四语文考试已于近日开考,为方便考生考后及时查看考试情况,查漏补缺、弥补不足,本文整理了试题答案解析相关信息!
汇总:河南TOP二十名校2024-2025学年高三上调研试题及答案汇总
语文试题及答案解析











