安徽省1号卷A10联盟2025届高三上学期12月质检政治试题及答案
时间:
安徽 文综试题
安徽省1号卷A10联盟2025届高三上学期12月质检政治考试已于近日开考,为方便考生考后及时查看考试情况,查漏补缺、弥补不足,本文整理了试题答案解析相关信息!
汇总:安徽省1号卷A10联盟2025届高三上学期12月质检试题及答案汇总
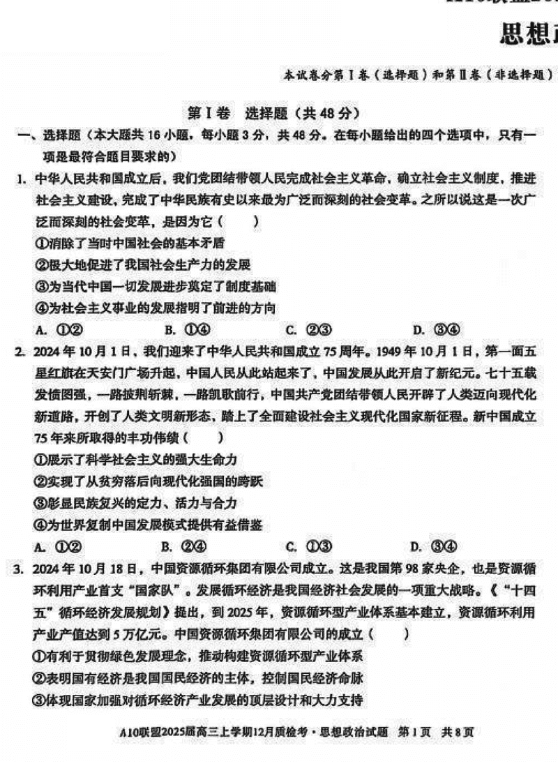
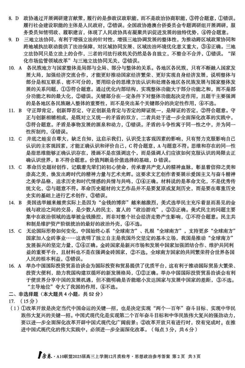
政治试题及答案解析











安徽省1号卷A10联盟2025届高三上学期12月质检政治考试已于近日开考,为方便考生考后及时查看考试情况,查漏补缺、弥补不足,本文整理了试题答案解析相关信息!
汇总:安徽省1号卷A10联盟2025届高三上学期12月质检试题及答案汇总
政治试题及答案解析










