成都石室中学2025年高考适应性测试演练八省联考模拟语文试题及答案
时间:
四川 语文试题
成都石室中学2025年高考适应性测试演练八省联考模拟语文考试已于近日开考,为方便考生考后及时查看考试情况,查漏补缺、弥补不足,本文整理了试题答案解析相关信息!
汇总:成都石室中学2025年高考适应性测试演练八省联考模拟试题及答案汇总
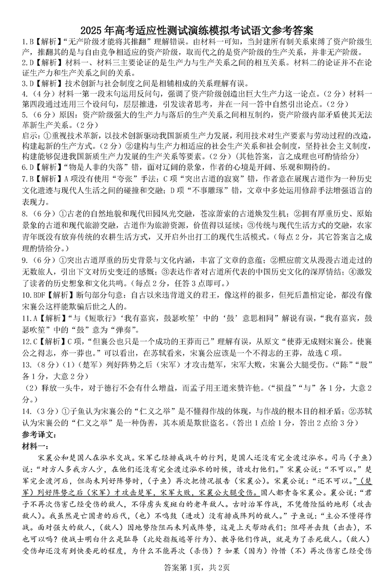
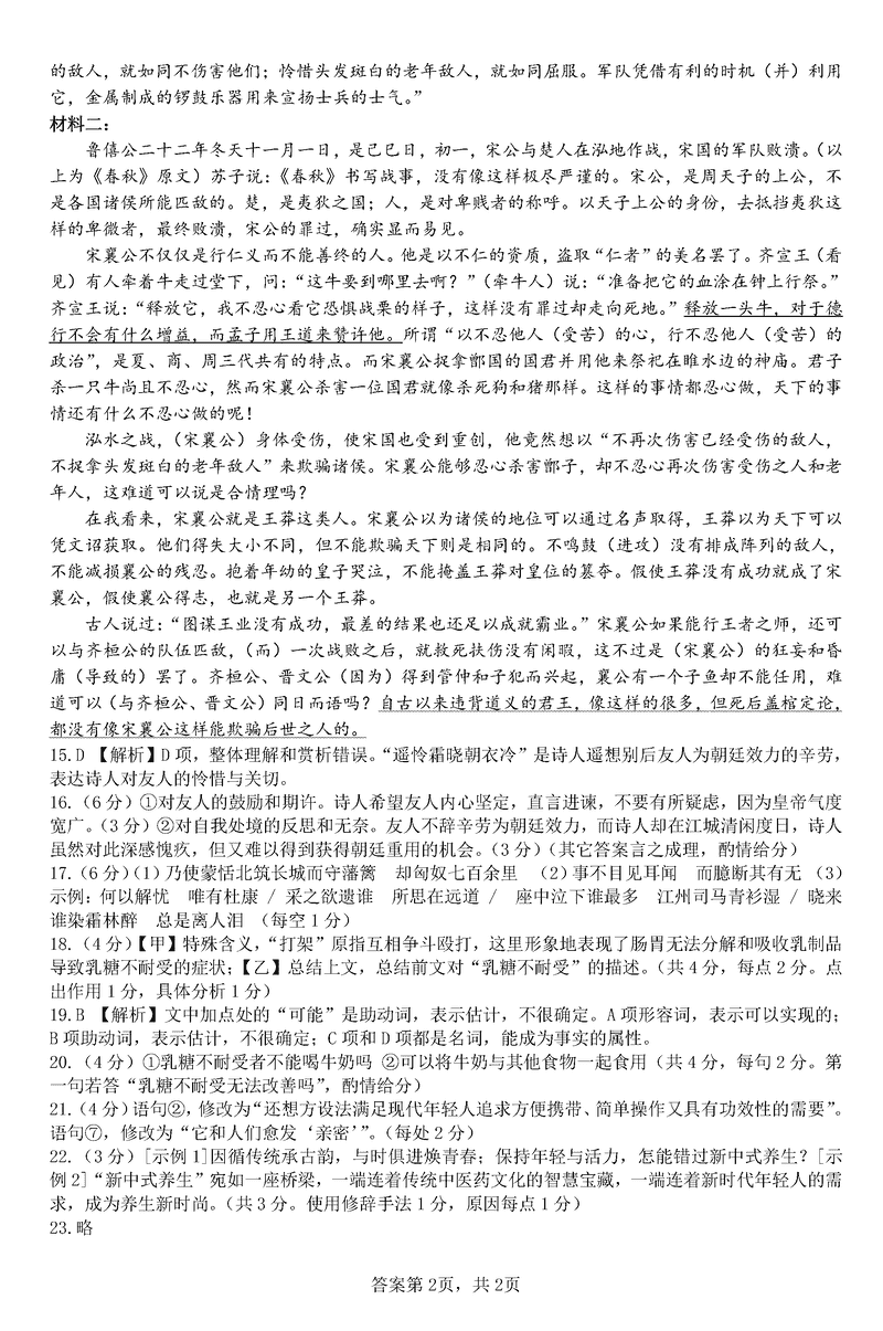
语文试题及答案解析










成都石室中学2025年高考适应性测试演练八省联考模拟语文考试已于近日开考,为方便考生考后及时查看考试情况,查漏补缺、弥补不足,本文整理了试题答案解析相关信息!
汇总:成都石室中学2025年高考适应性测试演练八省联考模拟试题及答案汇总
语文试题及答案解析









