清远市清新区四校联考22025届高三上12月期末地理试题及答案
时间:
广东 文综试题
清远市清新区四校联考22025届高三上12月期末地理考试已于近日开考,为方便考生考后及时查看考试情况,查漏补缺、弥补不足,本文整理了试题答案解析相关信息!
汇总:清远市清新区2024-2025学年高三上12月四校期末联考试题及答案汇总
地理试题及答案解析



















清远市清新区四校联考22025届高三上12月期末地理考试已于近日开考,为方便考生考后及时查看考试情况,查漏补缺、弥补不足,本文整理了试题答案解析相关信息!
汇总:清远市清新区2024-2025学年高三上12月四校期末联考试题及答案汇总
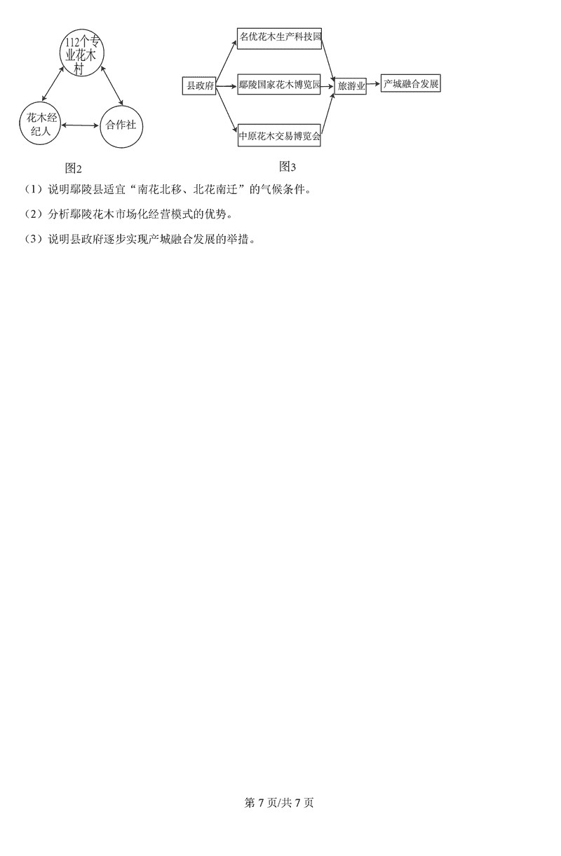
地理试题及答案解析


















