甘肃西北师大附中2025届高三上学期一模历史试题及答案
时间:
甘肃 文综试题
甘肃西北师大附中2025届高三上学期一模历史考试已于近日开考,为方便考生考后及时查看考试情况,查漏补缺、弥补不足,本文整理了试题答案解析相关信息!
汇总:甘肃西北师大附中2025届高三上学期一模诊断试题及答案汇总
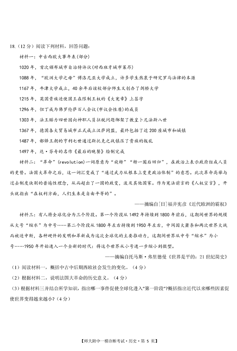
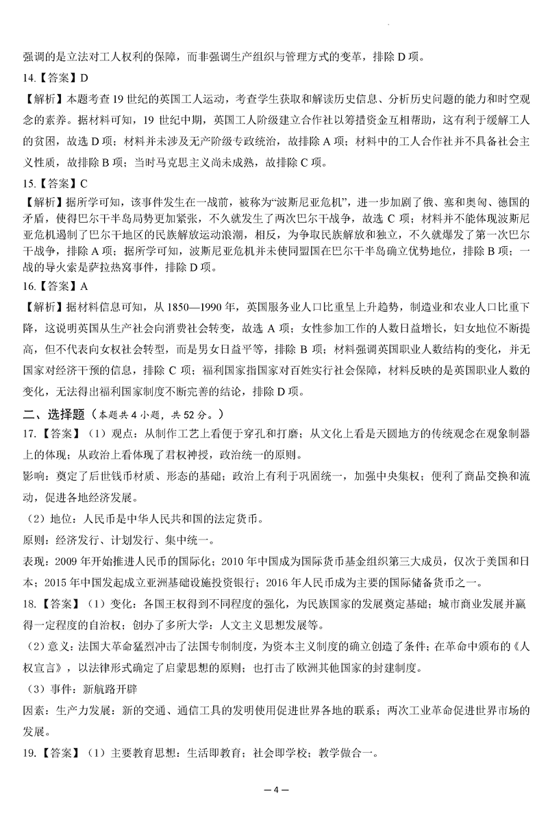
历史试题及答案解析











甘肃西北师大附中2025届高三上学期一模历史考试已于近日开考,为方便考生考后及时查看考试情况,查漏补缺、弥补不足,本文整理了试题答案解析相关信息!
汇总:甘肃西北师大附中2025届高三上学期一模诊断试题及答案汇总
历史试题及答案解析










