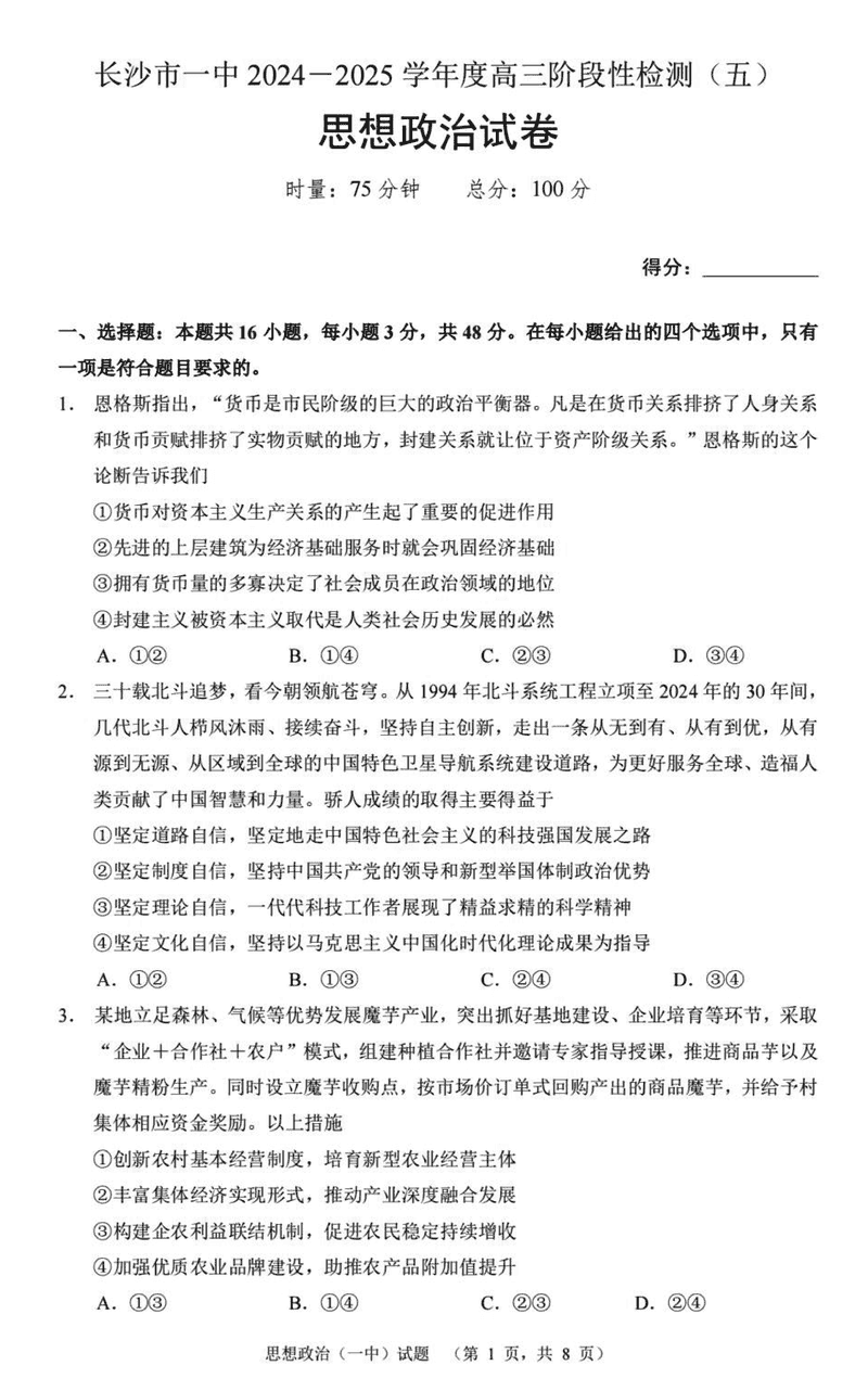
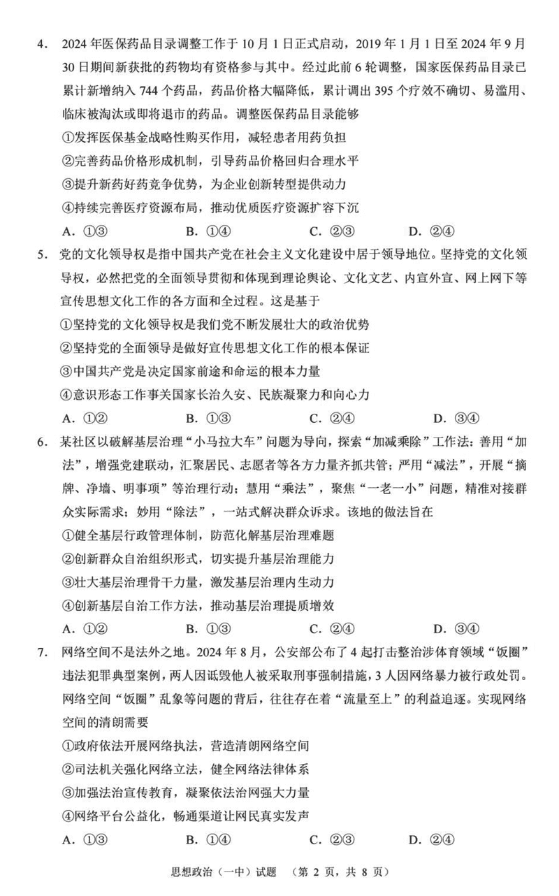
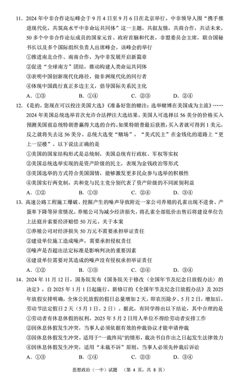
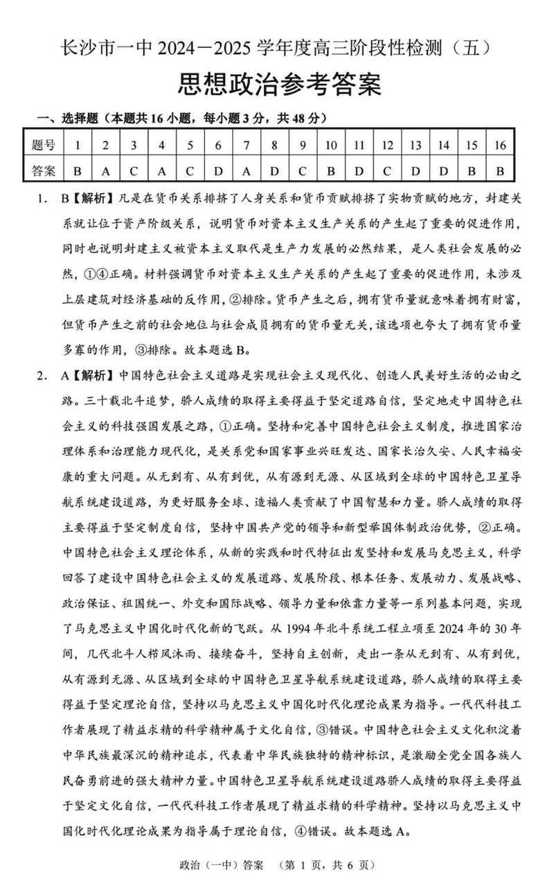
湖南长沙一中2025届高三上学期阶段性检测(五)政治试题及答案
时间:
湖南 文综试题
湖南长沙一中2025届高三上学期阶段性检测(五)政治考试已于近日开考,为方便考生考后及时查看考试情况,查漏补缺、弥补不足,本文整理了试题答案解析相关信息!
汇总:湖南长沙一中2025届高三上学期阶段性检测(五)试题及答案汇总
政治试题及答案解析














湖南长沙一中2025届高三上学期阶段性检测(五)政治考试已于近日开考,为方便考生考后及时查看考试情况,查漏补缺、弥补不足,本文整理了试题答案解析相关信息!
汇总:湖南长沙一中2025届高三上学期阶段性检测(五)试题及答案汇总
政治试题及答案解析













