山西太原2024-2025学年高三期末学业诊断历史试题及答案
时间:
山西 文综试题
山西太原2024-2025学年高三期末学业诊断历史考试已于近日开考,为方便考生考后及时查看考试情况,查漏补缺、弥补不足,本文整理了试题答案解析相关信息!
汇总:山西太原2024-2025学年高三期末学业诊断试题及答案汇总
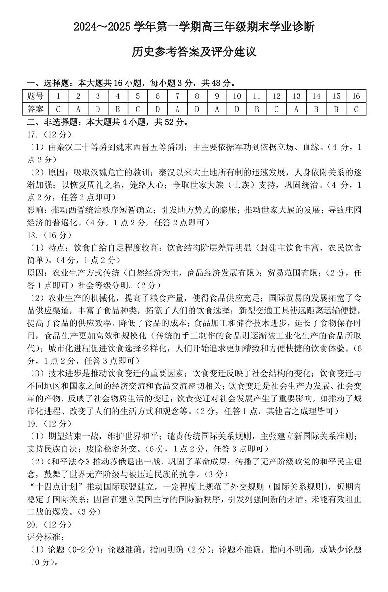
历史试题及答案解析







山西太原2024-2025学年高三期末学业诊断历史考试已于近日开考,为方便考生考后及时查看考试情况,查漏补缺、弥补不足,本文整理了试题答案解析相关信息!
汇总:山西太原2024-2025学年高三期末学业诊断试题及答案汇总
历史试题及答案解析






