mksports - >湖南高考 >湖南高考试题 >湖南文综试题 >

湖南五市2025届高三1月期末质量检测政治试题及答案

时间: 湖南 文综试题

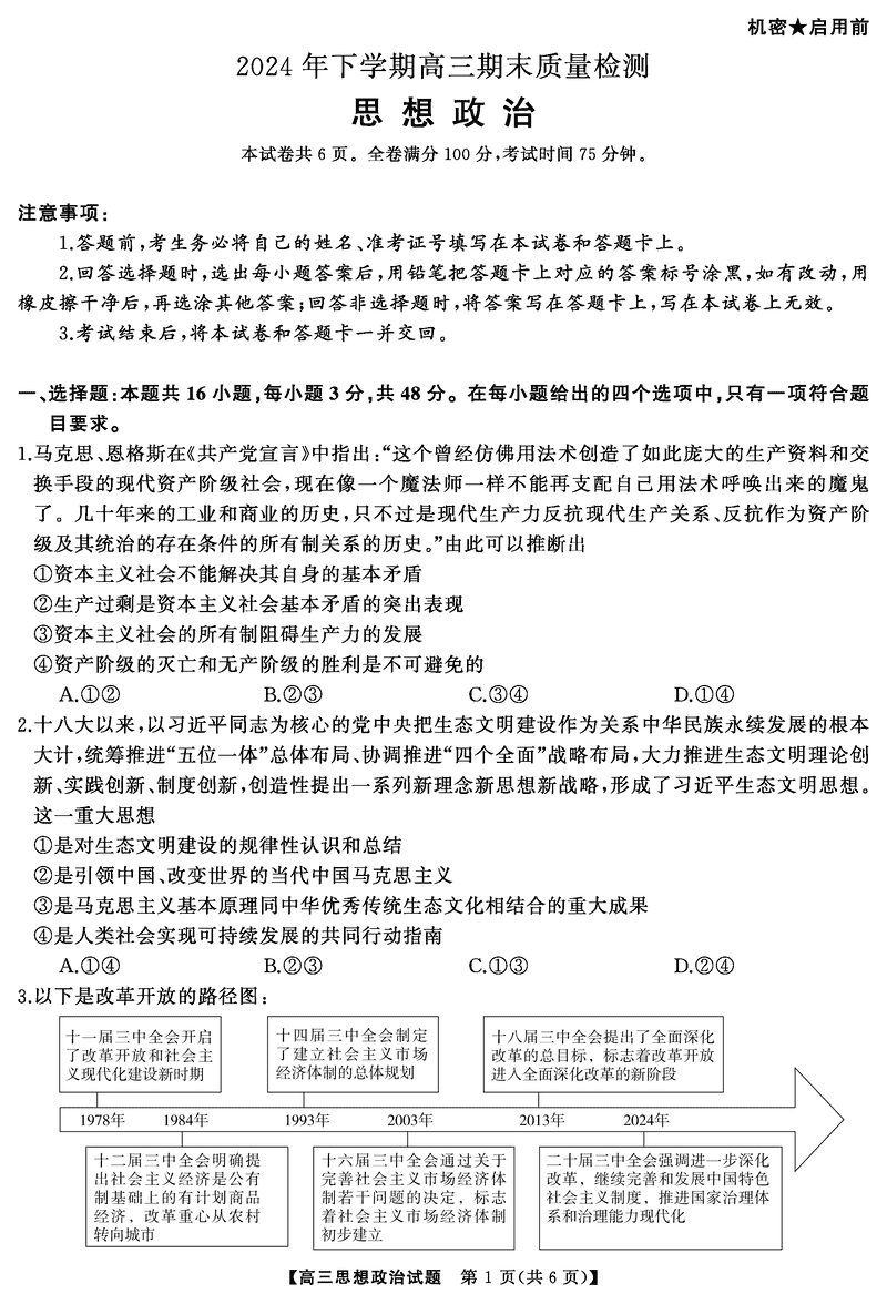
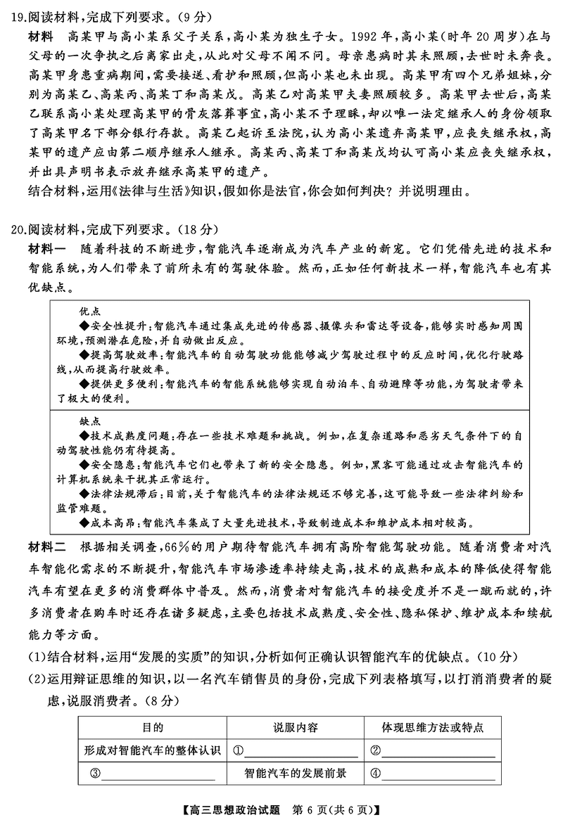
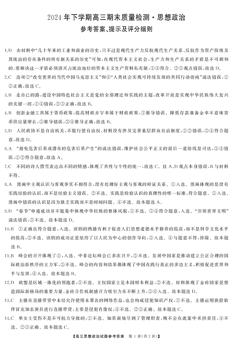
湖南五市2025届高三1月期末质量检测政治考试已于近日开考,为方便考生考后及时查看考试情况,查漏补缺、弥补不足,本文整理了试题答案解析相关信息!

汇总:湖南五市2025届高三1月期末质量检测试题及答案汇总

政治试题及答案解析