2025届三湘名校教育联盟五市十校教研教改共同体高三下2月入学大联考地理试题及答案
时间:
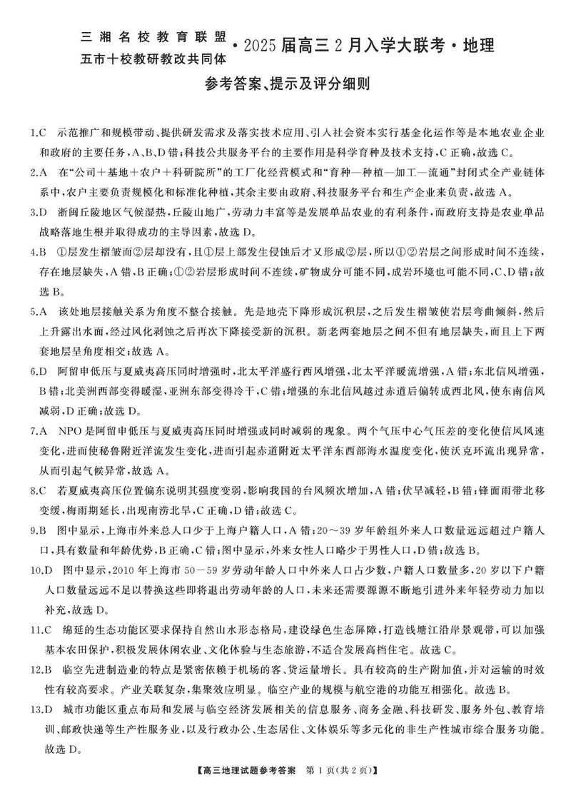
湖南 文综试题
2025届三湘名校教育联盟五市十校教研教改共同体高三下2月入学大联考地理考试已于近日开考,为方便考生考后及时查看考试情况,查漏补缺、弥补不足,本文整理了试题答案解析相关信息!
汇总:2025届三湘名校教育联盟五市十校教研教改共同体高三下2月入学大联考试题及答案汇总
地理试题及答案解析








2025届三湘名校教育联盟五市十校教研教改共同体高三下2月入学大联考地理考试已于近日开考,为方便考生考后及时查看考试情况,查漏补缺、弥补不足,本文整理了试题答案解析相关信息!
汇总:2025届三湘名校教育联盟五市十校教研教改共同体高三下2月入学大联考试题及答案汇总
地理试题及答案解析







