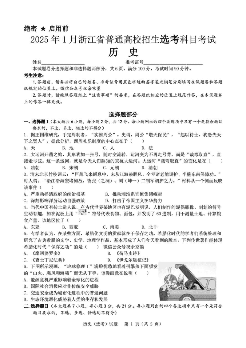
浙江首考2025年1月普通高等学校招生全国统考历史试题及答案
时间:
浙江 文综试题
浙江首考2025年1月普通高等学校招生全国统考历史考试已于近日开考,为方便考生考后及时查看考试情况,查漏补缺、弥补不足,本文整理了试题答案解析相关信息!
汇总:浙江首考2025年1月普通高等学校招生全国统一考试试题及答案汇总
历史试题及答案解析







浙江首考2025年1月普通高等学校招生全国统考历史考试已于近日开考,为方便考生考后及时查看考试情况,查漏补缺、弥补不足,本文整理了试题答案解析相关信息!
汇总:浙江首考2025年1月普通高等学校招生全国统一考试试题及答案汇总
历史试题及答案解析






