mksports - >高考试题 >语文试题 >

九师联盟2025届高三2月质量检测语文试题及答案

时间: 语文试题

九师联盟2025届高三2月质量检测语文考试已于近日开考,为方便考生考后及时查看考试情况,查漏补缺、弥补不足,本文整理了试题答案解析相关信息!

汇总:九师联盟2025届高三2月质量检测试题及答案汇总

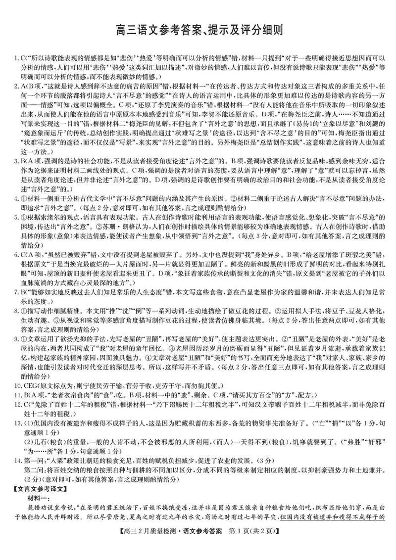
语文试题及答案解析