mksports - >辽宁高考 >辽宁高考试题 >辽宁语文试题 >

辽宁点石联考2025届高三3月联考语文试题及答案

时间: 辽宁 语文试题

辽宁点石联考2025届高三3月联考语文考试已于近日开考,为方便考生考后及时查看考试情况,查漏补缺、弥补不足,本文整理了试题答案解析相关信息!

汇总:辽宁省点石联考2025届高三3月份联考试题及答案汇总

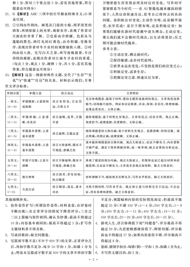
语文试题及答案解析