江南十校一模2025届高三下学期第一次联考政治试题及答案
时间:
安徽 文综试题
安徽省江南十校一模2025届高三下学期第一次联考政治考试已于近日开考,为方便考生考后及时查看考试情况,查漏补缺、弥补不足,本文整理了试题答案解析相关信息!
汇总:江南十校一模2025届高三下学期第一次联考试题及答案汇总
政治试题及答案解析









安徽省江南十校一模2025届高三下学期第一次联考政治考试已于近日开考,为方便考生考后及时查看考试情况,查漏补缺、弥补不足,本文整理了试题答案解析相关信息!
汇总:江南十校一模2025届高三下学期第一次联考试题及答案汇总
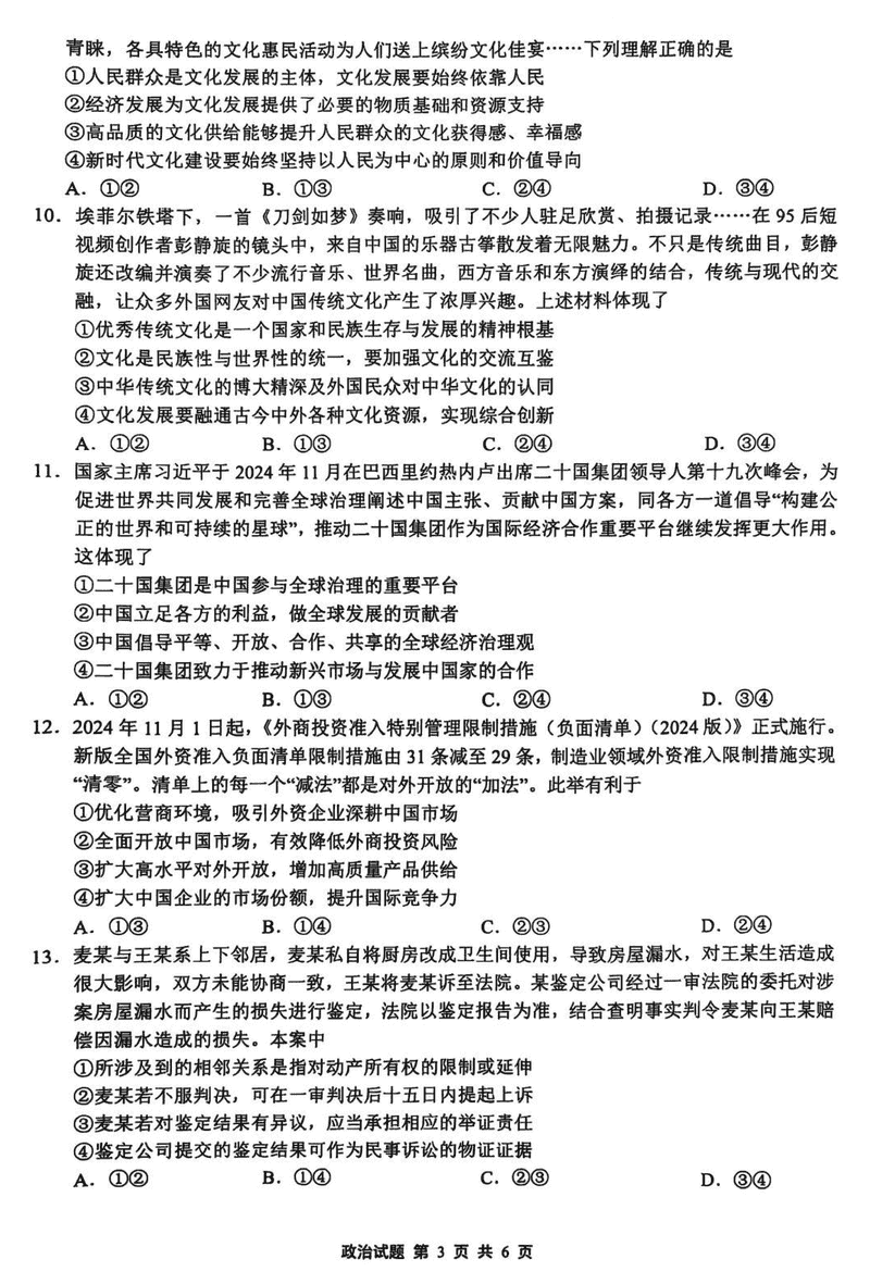
政治试题及答案解析








