广西2025年3月高三第二次高考适应性测生物试题及答案
时间:
广西 理综试题
广西2025年3月高三第二次高考适应性测生物考试已于近日开考,为方便考生考后及时查看考试情况,查漏补缺、弥补不足,本文整理了试题答案解析相关信息!
汇总:广西2025年3月高三第二次高考适应性测试试题及答案汇总
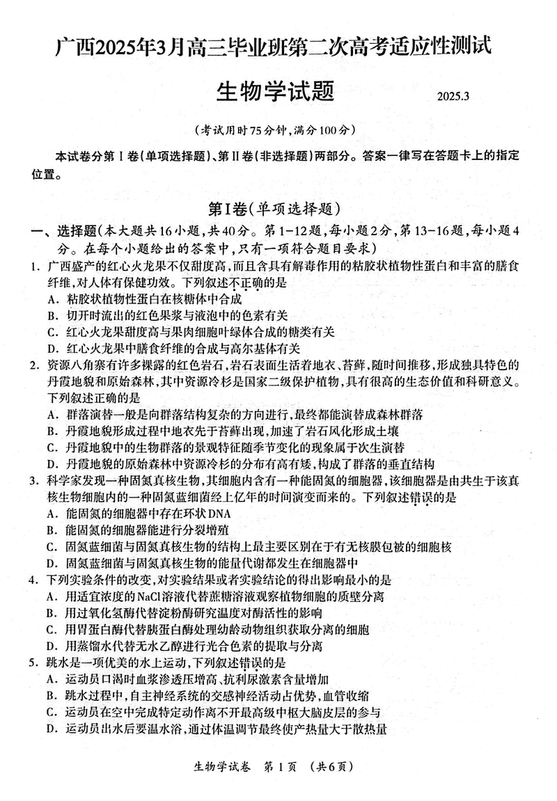
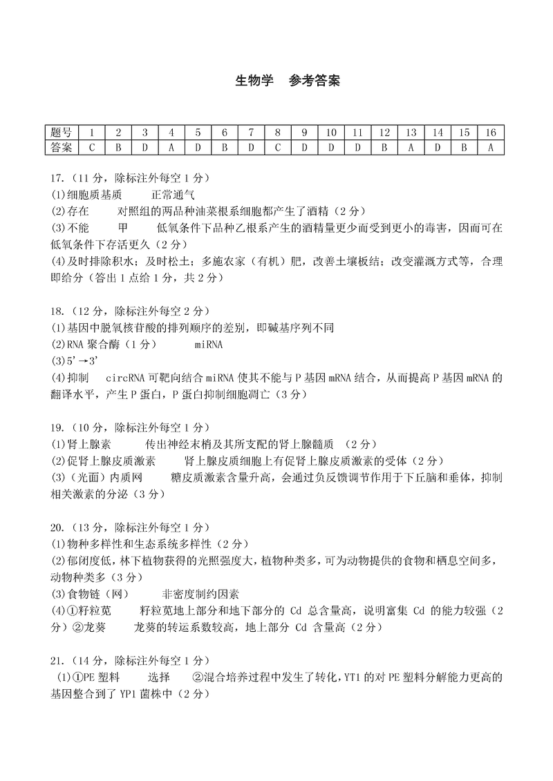
生物试题及答案解析








广西2025年3月高三第二次高考适应性测生物考试已于近日开考,为方便考生考后及时查看考试情况,查漏补缺、弥补不足,本文整理了试题答案解析相关信息!
汇总:广西2025年3月高三第二次高考适应性测试试题及答案汇总
生物试题及答案解析







