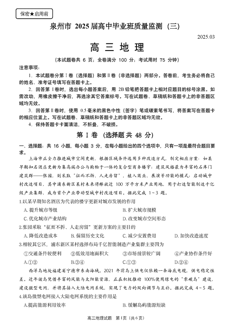
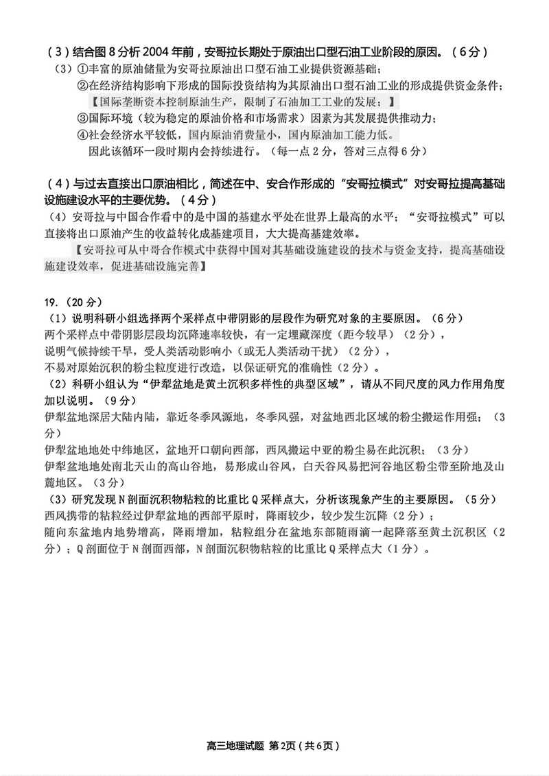
福建泉州2025届高中毕业班质量监测(三)地理试题及答案
时间:
浙江 文综试题
福建泉州2025届高中毕业班质量监测(三)地理考试已于近日开考,为方便考生考后及时查看考试情况,查漏补缺、弥补不足,本文整理了试题答案解析相关信息!
汇总:福建泉州2025届高中毕业班质量监测(三)试题及答案汇总
地理试题及答案解析








福建泉州2025届高中毕业班质量监测(三)地理考试已于近日开考,为方便考生考后及时查看考试情况,查漏补缺、弥补不足,本文整理了试题答案解析相关信息!
汇总:福建泉州2025届高中毕业班质量监测(三)试题及答案汇总
地理试题及答案解析







