mksports - >福建高考 >福建高考试题 >福建文综试题 >

漳州市2025届高三第三次教学质检历史试题及答案

时间: 福建 文综试题

漳州市2025届高三第三次教学质检历史考试已于近日开考,为方便考生考后及时查看考试情况,查漏补缺、弥补不足,本文整理了试题答案解析相关信息!

汇总:漳州市2025届高三第三次教学质量检测试题及答案汇总

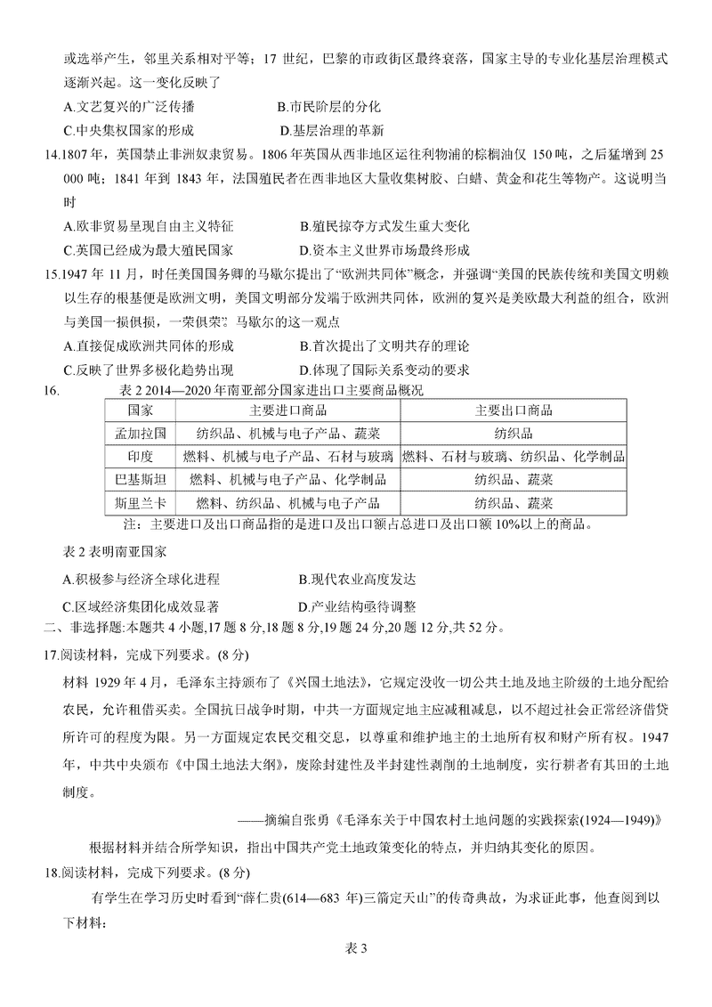
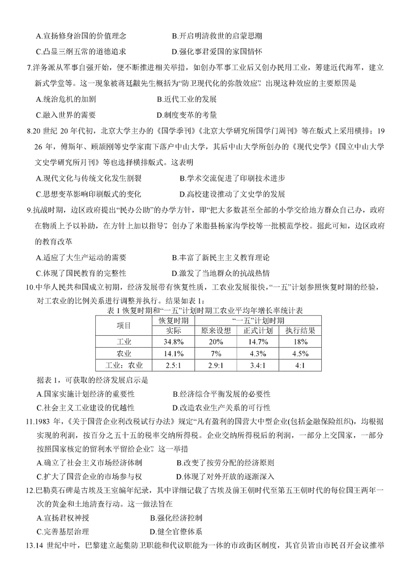
历史试题及答案解析