黑龙江教育学会示范性高中专业委员会2025高三第一次模考政治试题及答案
时间:
黑龙江 文综试题
黑龙江教育学会示范性高中专业委员会2025高三第一次模考政治考试已于近日开考,为方便考生考后及时查看考试情况,查漏补缺、弥补不足,本文整理了试题答案解析相关信息!
汇总:黑龙江教育学会示范性高中专业委员会高三第一次模考试题及答案汇总
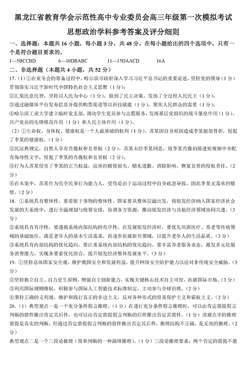
政治试题及答案解析














黑龙江教育学会示范性高中专业委员会2025高三第一次模考政治考试已于近日开考,为方便考生考后及时查看考试情况,查漏补缺、弥补不足,本文整理了试题答案解析相关信息!
汇总:黑龙江教育学会示范性高中专业委员会高三第一次模考试题及答案汇总
政治试题及答案解析













