mksports - >山东高考 >山东高考试题 >山东文综试题 >

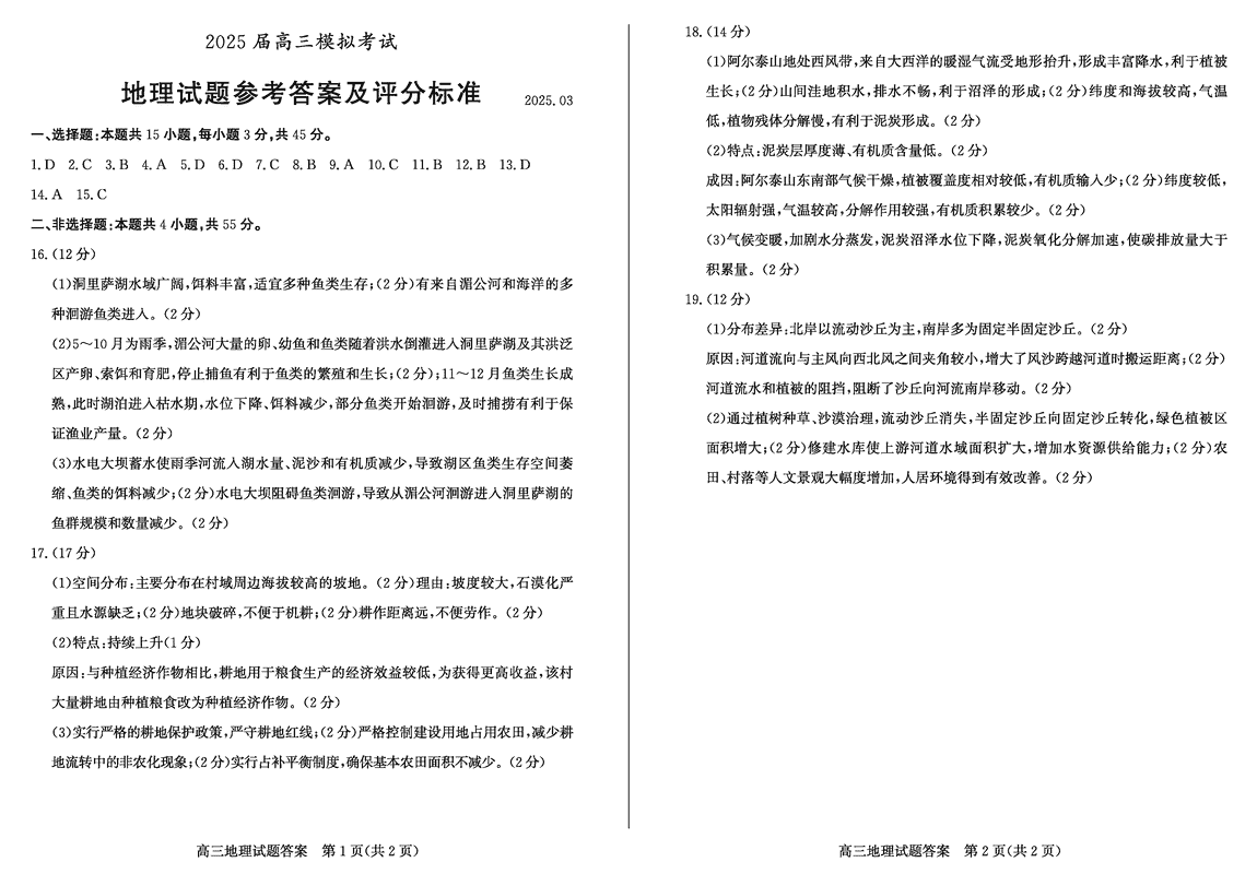
枣庄二调2025届高三模考地理试题及答案

时间: 山东 文综试题

枣庄二调2025届高三模考地理考试已于近日开考,为方便考生考后及时查看考试情况,查漏补缺、弥补不足,本文整理了试题答案解析相关信息!

汇总:枣庄二调2025届高三模拟考试试题及答案汇总

地理试题及答案解析