决胜新高考·四川名优校联盟2025届高三4月联考历史试题及答案
时间:
四川 文综试题
决胜新高考·四川名优校联盟2025届高三4月联考历史考试已于近日开考,为方便考生考后及时查看考试情况,查漏补缺、弥补不足,本文整理了试题答案解析相关信息!
汇总:决胜新高考·四川名优校联盟2025届高三4月联考试题及答案汇总
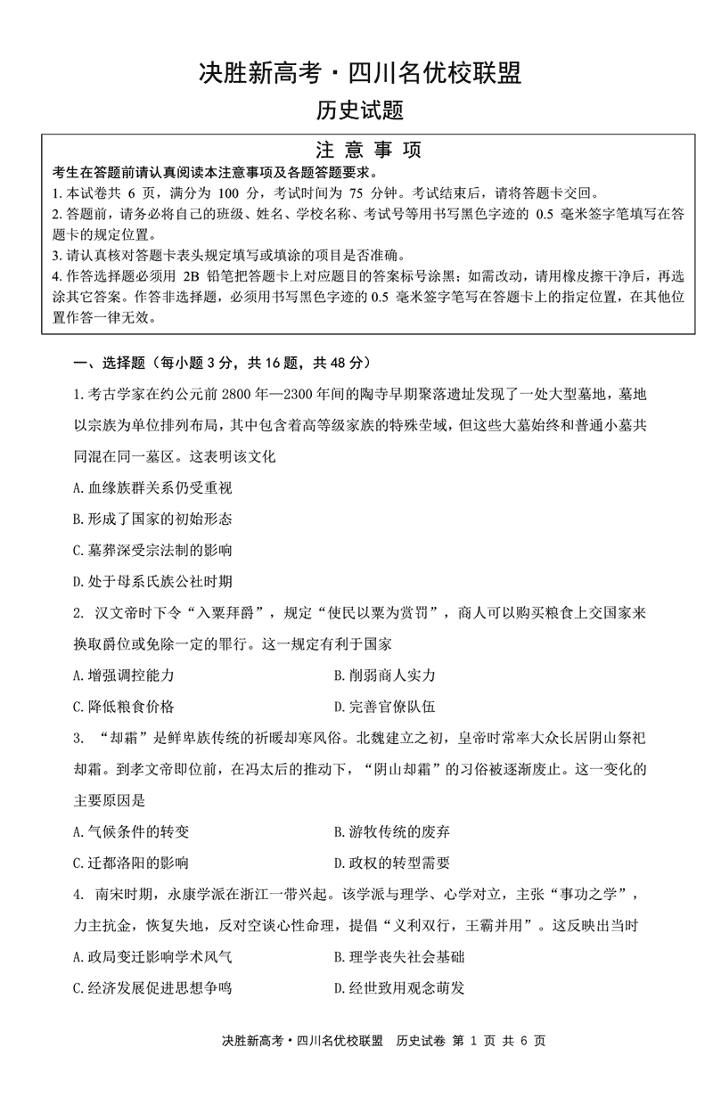
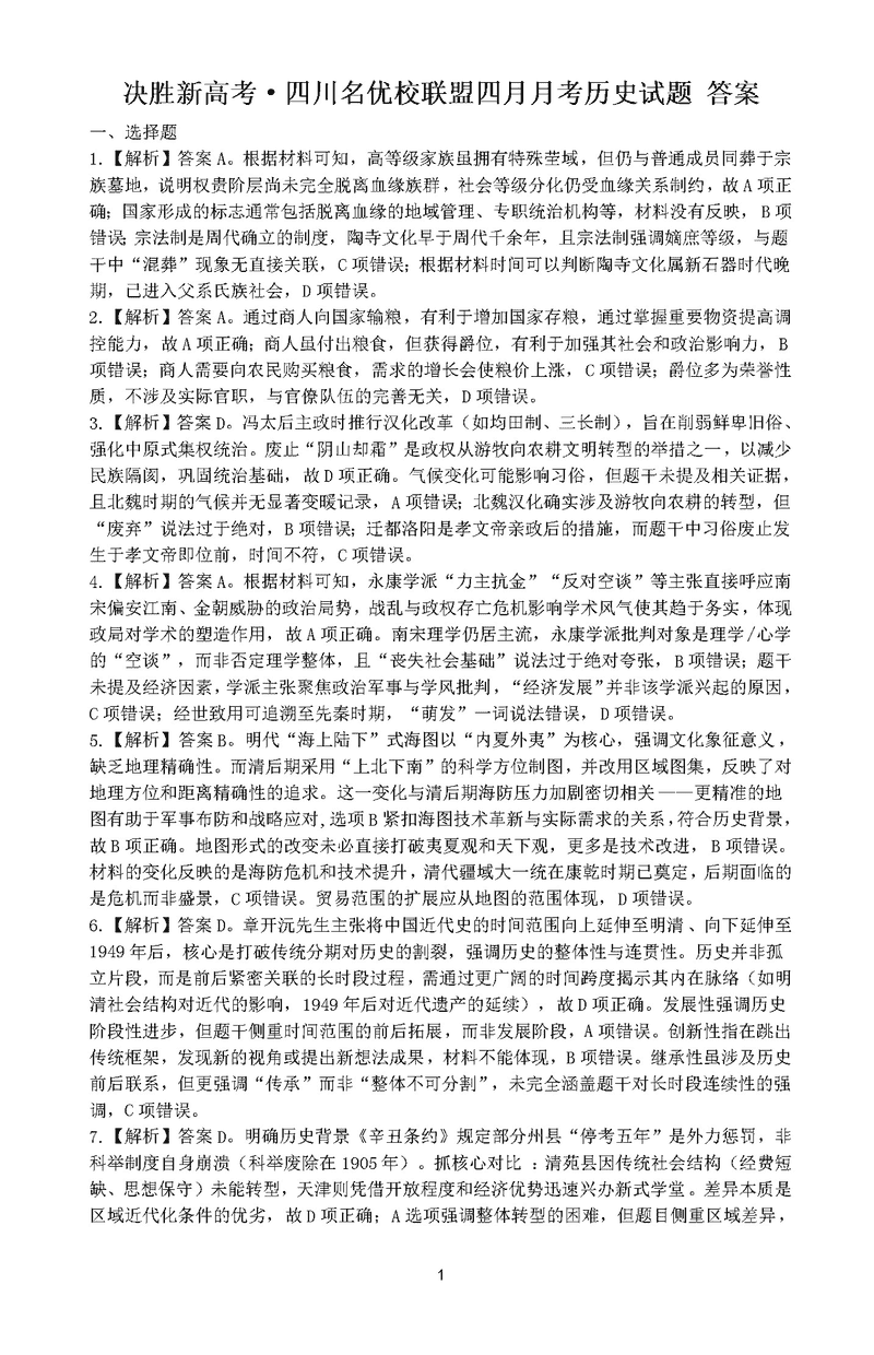
历史试题及答案解析









决胜新高考·四川名优校联盟2025届高三4月联考历史考试已于近日开考,为方便考生考后及时查看考试情况,查漏补缺、弥补不足,本文整理了试题答案解析相关信息!
汇总:决胜新高考·四川名优校联盟2025届高三4月联考试题及答案汇总
历史试题及答案解析








