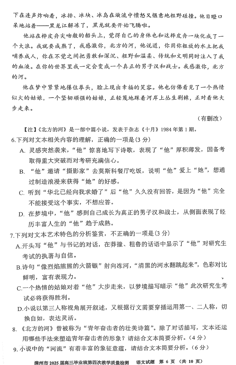
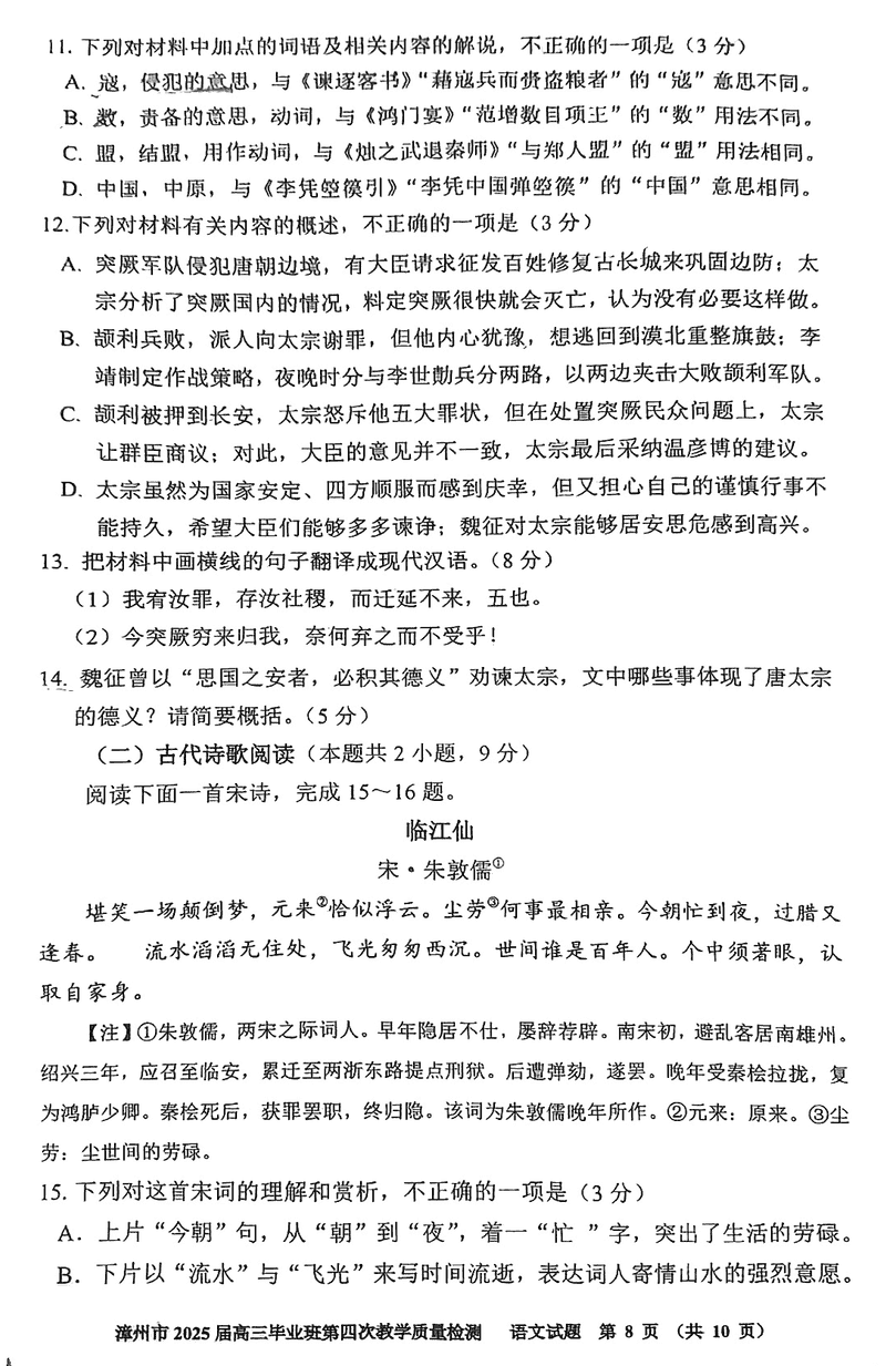
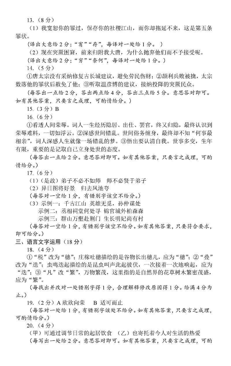
漳州四检2025届高三第四次教学质检语文试题及答案
时间:
福建 语文试题
漳州四检2025届高三第四次教学质检语文考试已于近日开考,为方便考生考后及时查看考试情况,查漏补缺、弥补不足,本文整理了试题答案解析相关信息!
汇总:漳州四检2025届高三第四次教学质量检测试题及答案汇总
语文试题及答案解析














漳州四检2025届高三第四次教学质检语文考试已于近日开考,为方便考生考后及时查看考试情况,查漏补缺、弥补不足,本文整理了试题答案解析相关信息!
汇总:漳州四检2025届高三第四次教学质量检测试题及答案汇总
语文试题及答案解析













