mksports - >安徽高考 >安徽高考试题 >安徽文综试题 >

2025年合肥一中最后一卷地理试题及答案

时间: 安徽 文综试题

2025年合肥一中最后一卷地理考试已于近日开考,为方便考生考后及时查看考试情况,查漏补缺、弥补不足,本文整理了试题答案解析相关信息!

汇总:安徽省合肥一中2025届高三最后一卷试题及答案汇总

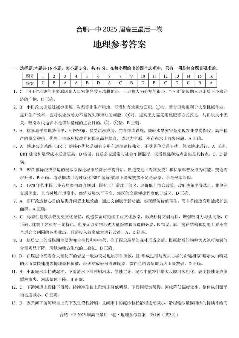
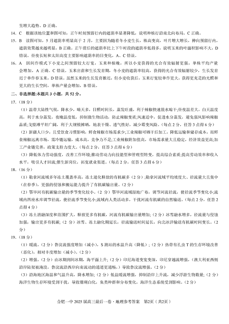
地理试题及答案解析