mksports - >河南高考 >河南高考试题 >河南文综试题 >

2025届河南青桐鸣5月全真模拟卷地理试题及答案

时间: 河南 文综试题

2025届河南省青桐鸣5月全真模拟卷地理考试已于近日开考,为方便考生考后及时查看考试情况,查漏补缺、弥补不足,本文整理了试题答案解析相关信息!

汇总:2025届河南省青桐鸣5月全真模拟卷试题及答案汇总

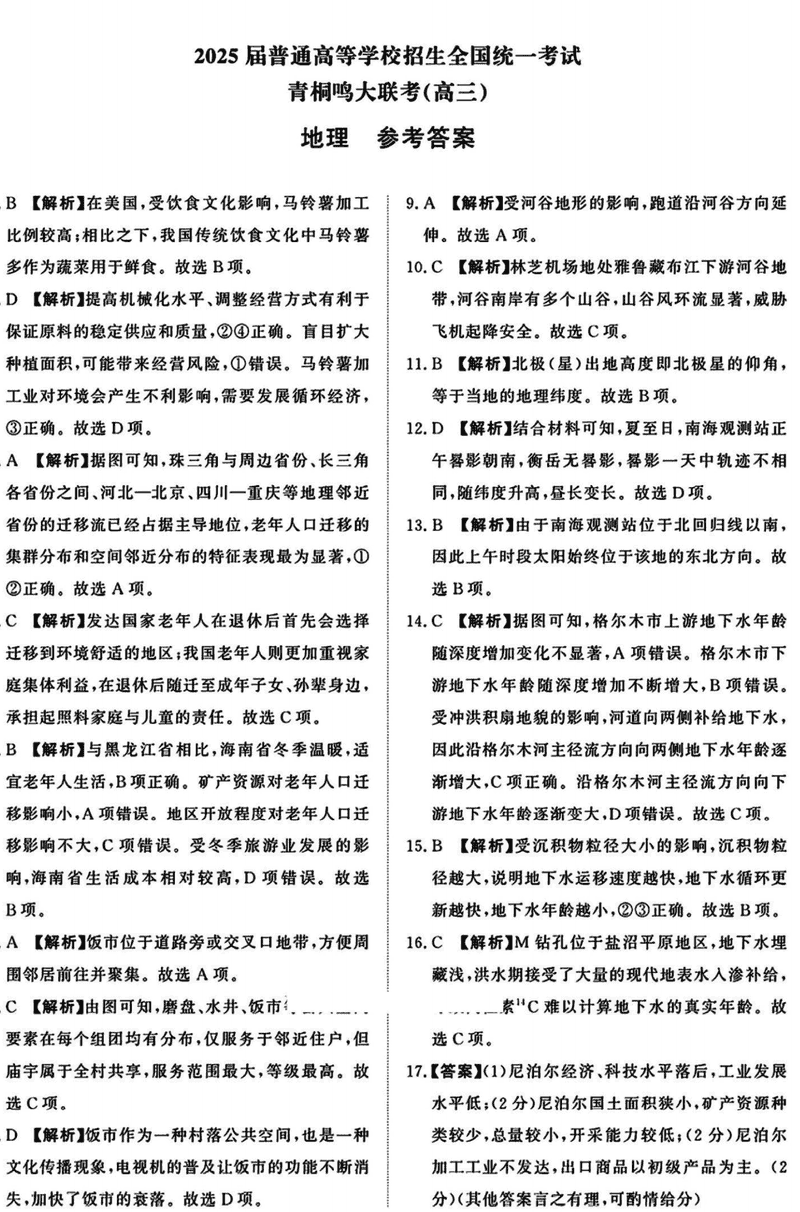
地理试题及答案解析