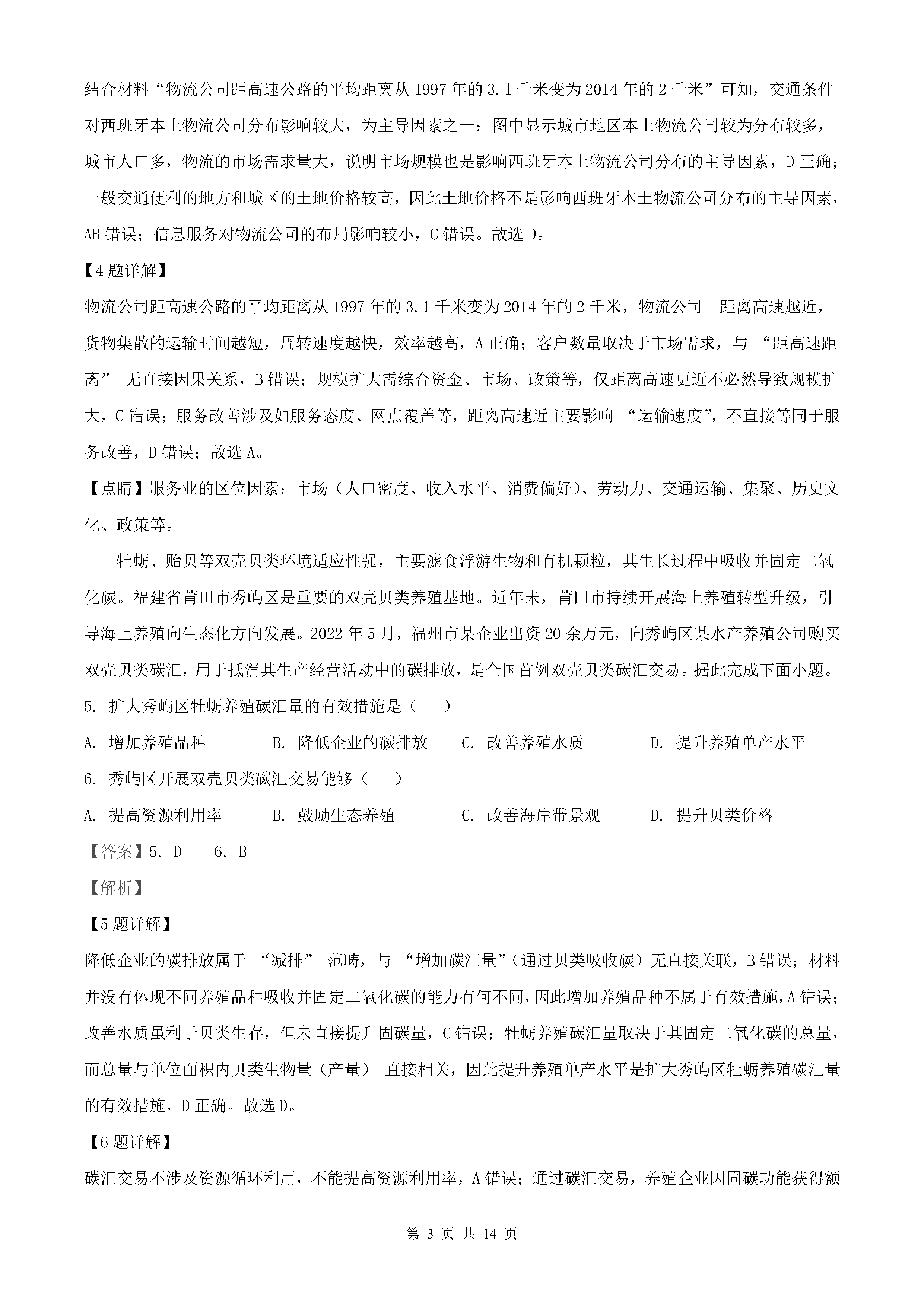
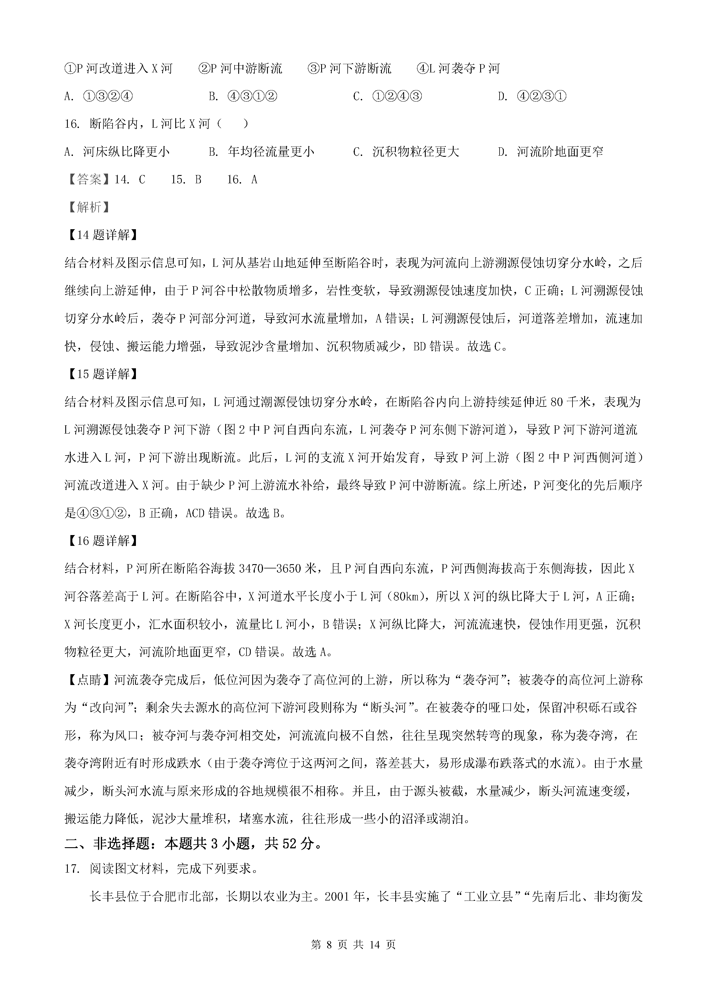
文综试题
数学试题
理综试题
英语试题
语文试题
考题汇总
mksports -
>
黑龙江高考
>
黑龙江高考试题
>
黑龙江文综试题
>
2025年黑龙江吉林辽宁内蒙高考地理试题及答案解析
时间:
2025-06-19
黑龙江
文综试题
相关文章
黑龙江大庆2025届高三下学期第三次模考政治试题及答案
黑龙江大庆2025届高三下学期第三次模考历史试题及答案
黑龙江大庆2025届高三下学期第三次模考地理试题及答案
哈九中2025届高三下学期第二次模考政治试题及答案
哈九中2025届高三下学期第二次模考历史试题及答案
哈九中2025届高三下学期第二次模考地理试题及答案
齐齐哈尔市2025届高三下学期二模政治试题及答案
热门推荐
2022年高考全国乙卷文综试卷真题与答案解析
06-13
2022年高考全国甲卷文综试卷真题与答案解析
06-13
2022年广东高考地理试卷真题及答案解析(已更新)
06-17
4
2022年湖南高考地理试卷真题及答案解析(已更新)
5
2022年山东高考政治试卷真题及答案解析
6
2022年河北高考政治试卷真题及答案解析
7
2022全国乙卷文综试题难度分析
8
2022年广东高考政治试卷真题及答案解析
9
2022年山东高考地理试卷真题及答案解析
10
2022年河北高考地理试卷真题及答案解析
最新文章
2025年483分能考食品质量与安全专业吗 483分食品质量与安全专业大学推荐
2025年天津财经大学在海南招生代码:0109 专业代码及报考指南
2025年牡丹江师范学院在四川招生代码:2318 专业代码及报考指南
2025音乐生文化课553分能上贵州大学吗
2025艺考生文化课527分能上西南医科大学吗
2025年578分能考高分子材料与工程专业吗 578分高分子材料与工程专业大学推荐
2025艺考生文化课485分能上吉林财经大学吗
湖南网络空间安全专业各大学录取分数线:最低428分能上 开设院校及位次
2025艺考生文化课488分能上南阳理工学院吗
2025年478分能考网络工程专业吗 478分网络工程专业大学推荐
2025年532分能考环境工程专业吗 532分环境工程专业大学推荐
米兰网web版
|
安博手机平台-安博(中国)
|
米兰官方网页版
|
星空在线
|
赢博平台
|
开云手机官方版在线入口
|
天行在线客服
|
雷火·竞技(中国区)电竞官网
|
安博手机网页版-安博(中国)官方
|