mksports - >四川高考 >四川高考试题 >四川文综试题 >

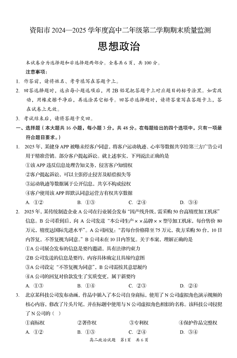
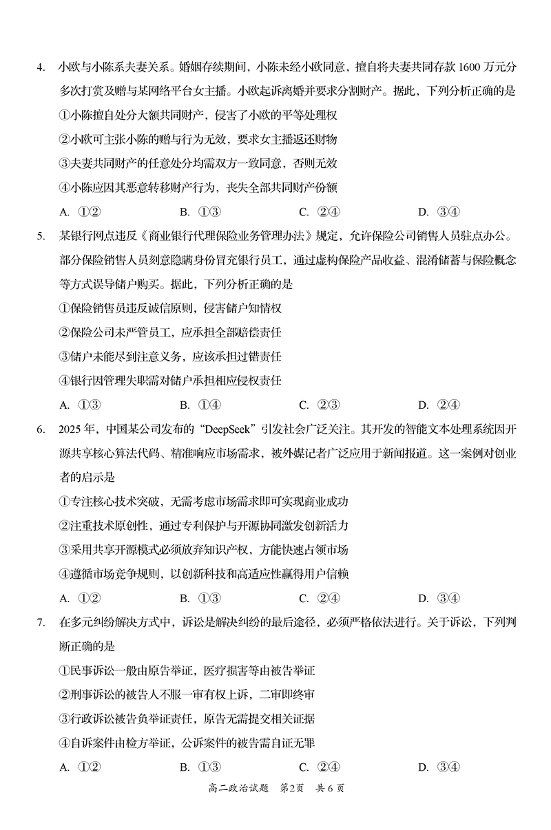
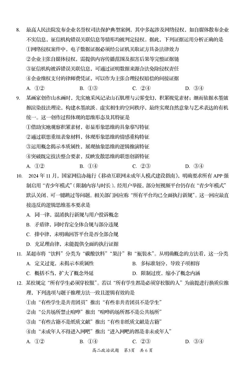
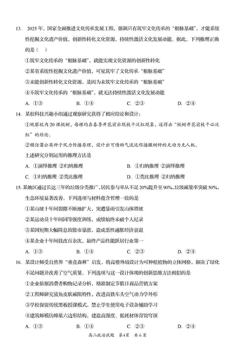
资阳市2024-2025学年高二下学期期末政治试题及答案

时间: 四川 文综试题

四川省资阳市2024-2025学年高二下学期期末政治考试已于近日开考,为方便考生考后及时查看考试情况,查漏补缺、弥补不足,本文整理了试题答案解析相关信息!

汇总:资阳市2024-2025学年高二下学期期末

政治试题及答案解析