mksports - >浙江高考 >浙江高考试题 >浙江文综试题 >

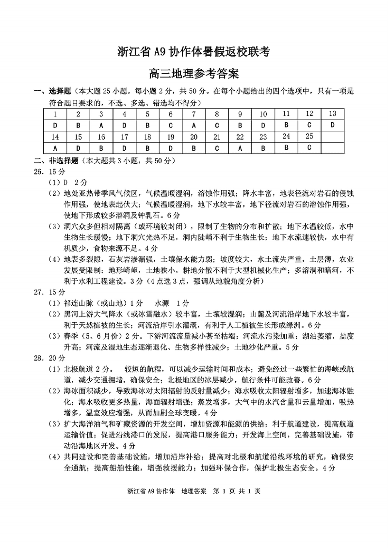
浙江A9协作体2026届高三暑假返校联考地理试题及答案

时间: 浙江 文综试题

浙江省A9协作体2026届高三暑假返校联考地理考试已于近日开考,为方便考生考后及时查看考试情况,查漏补缺、弥补不足,本文整理了试题答案解析相关信息!

汇总:浙江省A9协作体2026届高三暑假返校联考

地理试题及答案解析